LEMON Manuals: Even more car manuals for everyone: 1960-2025
Home >> Honda >> 2007 >> Ridgeline V6-3.5L >> Repair and Diagnosis >> Diagrams >> Connector Views >> Navigation System >> System Diagram >> Inputs and Outputs For Connectors
April 5, 2026: LEMON Manuals is launched! Read the announcement.

Inputs and Outputs For Connectors

Navigation Unit Inputs And Outputs For Connector A (20P) Part 1:



Navigation Unit Inputs And Outputs For Connector A (20P) Part 2:



Navigation Unit Inputs And Outputs For Connector B (14P):



Navigation Unit Inputs And Outputs For Connector C (8P):



Navigation Unit Inputs And Outputs For Connector D (7P) (OPTION):



Navigation Unit Inputs And Outputs For Connector E (2P):



Navigation Display Inputs And Outputs For Connector A (20P):



Navigation Display Inputs And Outputs For Connector A (20P):



Navigation Display Inputs And Outputs For Connector B (10P):



Navigation System Connector Locations:



Navigation System Connector Locations:



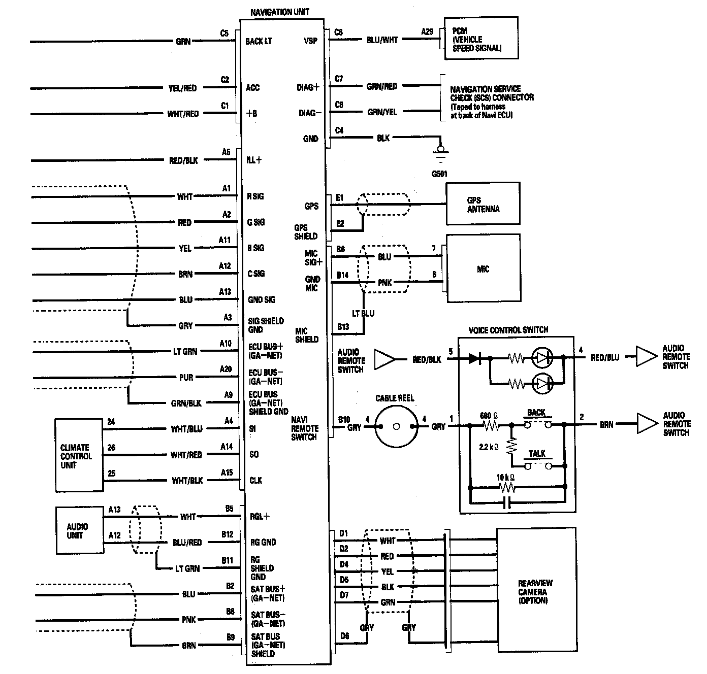
Navigation System Circuit Diagram Part 1:



Navigation System Circuit Diagram Part 2: