LEMON Manuals: Even more car manuals for everyone: 1960-2025
Home >> Honda >> 2008 >> Ridgeline RTX >> Repair and Diagnosis (Single Page) >> Engine Performance >> System >> Advanced Diagnostics >> DTC P1659: Electronic Throttle Control System (ETCS) Control Relay OFF Malfunction >> Notes
April 5, 2026: LEMON Manuals is launched! Read the announcement.

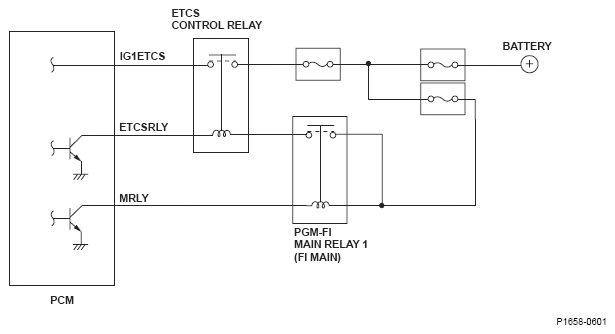
DTC P1659: Electronic Throttle Control System (ETCS) Control Relay OFF Malfunction: Notes

Fig 1: Electronic Throttle Control System (ETCS) Control Relay
G04838563