LEMON Manuals: Even more car manuals for everyone: 1960-2025
Home >> Honda >> 2009 >> Ridgeline RT >> Repair and Diagnosis >> Engine Performance >> System >> Advanced Diagnostics >> DTC P0970: Problem in A/T Clutch Pressure Control Solenoid Valve C Circuit >> Notes
April 5, 2026: LEMON Manuals is launched! Read the announcement.

DTC P0970: Problem in A/T Clutch Pressure Control Solenoid Valve C Circuit: Notes

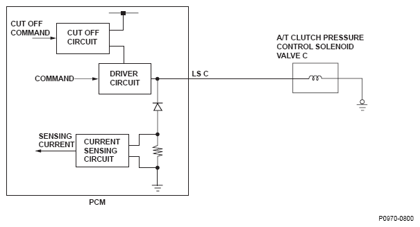
Fig 1: A/T Clutch Pressure Control Solenoid Valve C - Circuit Diagram
G05613625Courtesy of AMERICAN HONDA MOTOR CO., INC.
Fig 2: Sensing Current Graph
G04816659Courtesy of AMERICAN HONDA MOTOR CO., INC.