LEMON Manuals: Even more car manuals for everyone: 1960-2025
Home >> Honda >> 2009 >> Ridgeline RTS >> Repair and Diagnosis >> Engine Performance >> System >> Advanced Diagnostics >> DTC P0369: Camshaft Position (CMP) Sensor Circuit Intermittent Interruption >> Notes
April 5, 2026: LEMON Manuals is launched! Read the announcement.

DTC P0369: Camshaft Position (CMP) Sensor Circuit Intermittent Interruption: Notes

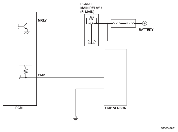
Fig 1: Camshaft Position (CMP) Sensor Circuit Diagram
G06124459Courtesy of AMERICAN HONDA MOTOR CO., INC.