LEMON Manuals: Even more car manuals for everyone: 1960-2025
Home >> Honda >> 2011 >> Fit Base, Automatic >> Repair and Diagnosis >> Engine Performance >> System >> Advanced Diagnostics >> DTC P0966: A/T Clutch Pressure Control Solenoid Valve B Circuit (Open or Short) >> Notes
April 5, 2026: LEMON Manuals is launched! Read the announcement.

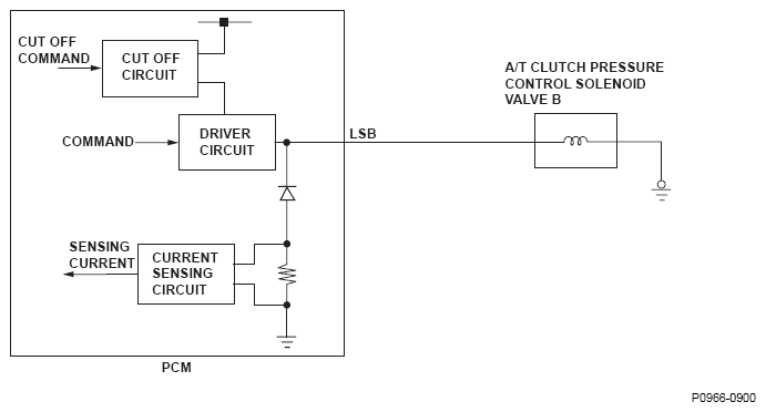
DTC P0966: A/T Clutch Pressure Control Solenoid Valve B Circuit (Open or Short): Notes

Fig 1: A/T Clutch Pressure Control Solenoid Valve B - Circuit Diagram
G06617314
Fig 2: Current Versus Duty Graph
G08568559