LEMON Manuals: Even more car manuals for everyone: 1960-2025
Home >> Honda >> 2011 >> Fit Sport, Standard >> Repair and Diagnosis >> Engine Performance >> System >> Advanced Diagnostics >> DTC P1659: Electronic Throttle Control System (ETCS) Control Relay OFF Malfunction >> Notes
April 5, 2026: LEMON Manuals is launched! Read the announcement.

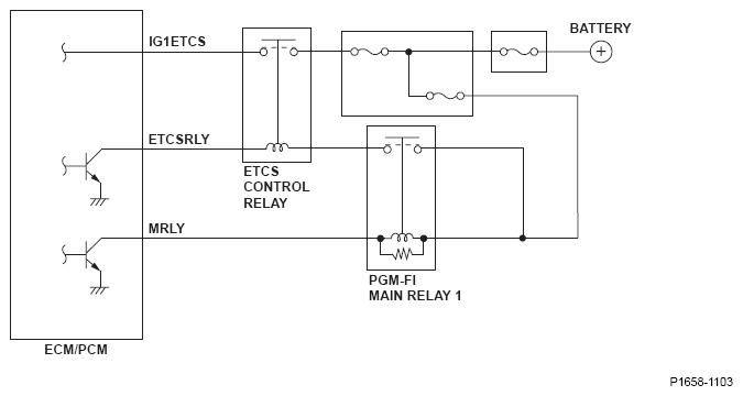
DTC P1659: Electronic Throttle Control System (ETCS) Control Relay OFF Malfunction: Notes

Fig 1: Electronic Throttle Control System - Wiring Diagram
G08526227