LEMON Manuals: Even more car manuals for everyone: 1960-2025
Home >> Honda >> 2012 >> Accord SE >> Repair and Diagnosis (Single Page) >> Engine Performance >> System >> Advanced Diagnostics - Accord - DTC P0602 Through P0796 >> DTC P0685: Engine Control Module (ECM)/Powertrain Control Module (PCM) Power Control Circuit/Internal Circuit Malfunction (L4 Engine) >> Notes
April 5, 2026: LEMON Manuals is launched! Read the announcement.

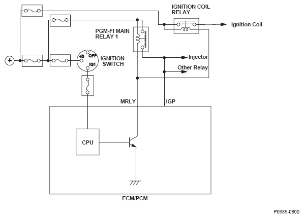
DTC P0685: Engine Control Module (ECM)/Powertrain Control Module (PCM) Power Control Circuit/Internal Circuit Malfunction (L4 Engine): Notes

Fig 1: Engine Control Module/Powertrain Control Module Power Control Circuit Diagram
G05615838