LEMON Manuals: Even more car manuals for everyone: 1960-2025
Home >> Honda >> 2012 >> Ridgeline RT >> Repair and Diagnosis >> Engine Performance >> System >> Advanced Diagnostics >> DTC P0971: A/T Clutch Pressure Control Solenoid Valve C >> Notes
April 5, 2026: LEMON Manuals is launched! Read the announcement.

DTC P0971: A/T Clutch Pressure Control Solenoid Valve C: Notes

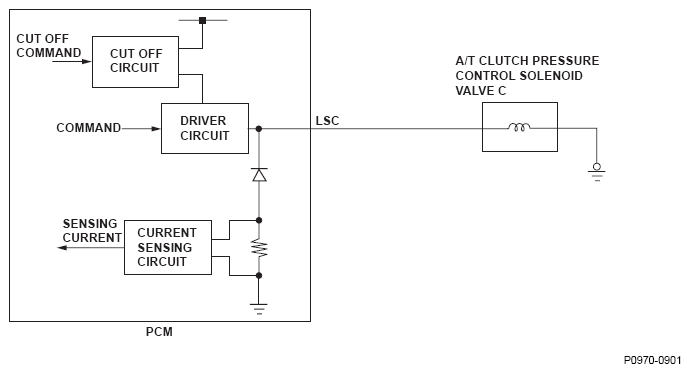
Fig 1: A/T Clutch Pressure Control Solenoid Valve C - Wiring Diagram
G08569299Courtesy of AMERICAN HONDA MOTOR CO., INC.
Fig 2: A/T Clutch Pressure Control Solenoid Valve C Graph
G08569300Courtesy of AMERICAN HONDA MOTOR CO., INC.