LEMON Manuals: Even more car manuals for everyone: 1960-2025
Home >> Honda >> 2013 >> Ridgeline RT >> Repair and Diagnosis >> Engine Performance >> System >> Advanced Diagnostics >> DTC P0966: A/T Clutch Pressure Control Solenoid Valve B (Open or Short) >> Notes
April 5, 2026: LEMON Manuals is launched! Read the announcement.

DTC P0966: A/T Clutch Pressure Control Solenoid Valve B (Open or Short): Notes

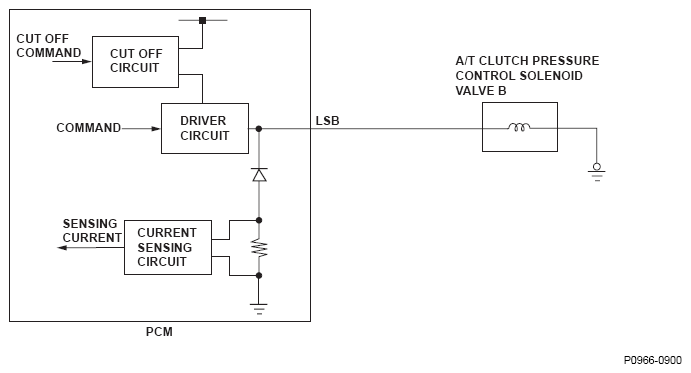
Fig 1: A/T Clutch Pressure Control Solenoid Valve B (Open Or Short) - Wiring Diagram
G08569293Courtesy of AMERICAN HONDA MOTOR CO., INC.
Fig 2: A/T Clutch Pressure Control Solenoid Valve B (Open Or Short) Graph
G08569294Courtesy of AMERICAN HONDA MOTOR CO., INC.