LEMON Manuals: Even more car manuals for everyone: 1960-2025
Home >> Honda >> 2013 >> Ridgeline RTL >> Repair and Diagnosis >> Engine Performance >> System >> Advanced Diagnostics >> DTC P0335: Crankshaft Position (CKP) Sensor No Signal >> Notes
April 5, 2026: LEMON Manuals is launched! Read the announcement.

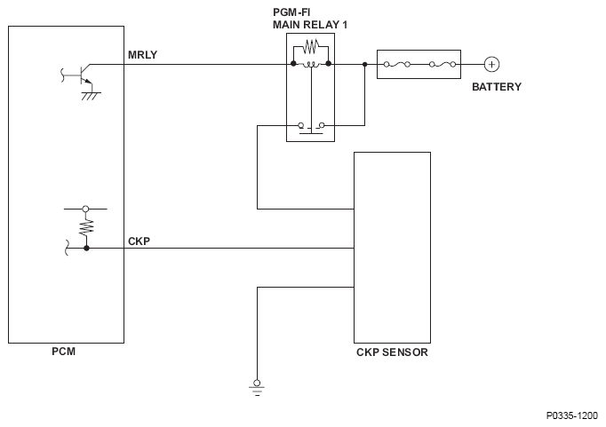
DTC P0335: Crankshaft Position (CKP) Sensor No Signal: Notes

Fig 1: Crankshaft Position (CKP) Sensor No Signal - Wiring Diagram
G08569151Courtesy of AMERICAN HONDA MOTOR CO., INC.