LEMON Manuals: Even more car manuals for everyone: 1960-2025
Home >> Honda >> 2013 >> Ridgeline RTL >> Repair and Diagnosis >> Engine Performance >> System >> Advanced Diagnostics >> DTC P0967: A/T Clutch Pressure Control Solenoid Valve B >> Notes
April 5, 2026: LEMON Manuals is launched! Read the announcement.

DTC P0967: A/T Clutch Pressure Control Solenoid Valve B: Notes

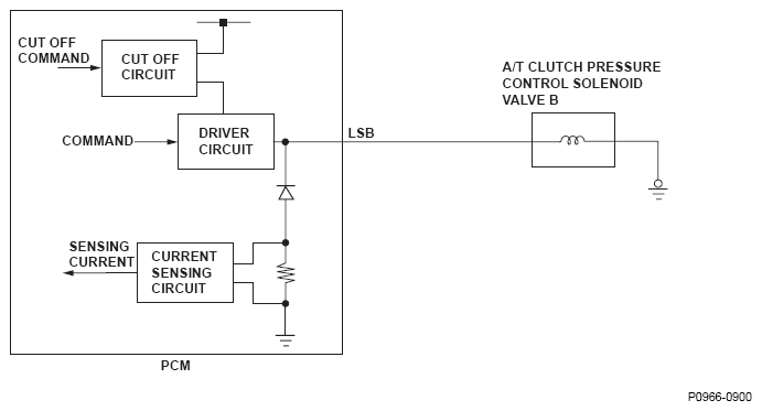
Fig 1: A/T Clutch Pressure Control Solenoid Valve B - Wiring Diagram
G08569295Courtesy of AMERICAN HONDA MOTOR CO., INC.
Fig 2: A/T Clutch Pressure Control Solenoid Valve B Graph
G08569296Courtesy of AMERICAN HONDA MOTOR CO., INC.