LEMON Manuals: Even more car manuals for everyone: 1960-2025
Home >> Honda >> 2015 >> Pilot EX, FWD >> Repair and Diagnosis >> Engine Performance >> System >> Advanced Diagnostics >> DTC P0962: A/T Clutch Pressure Control Solenoid Valve A (Open or Short) >> Notes
April 5, 2026: LEMON Manuals is launched! Read the announcement.

DTC P0962: A/T Clutch Pressure Control Solenoid Valve A (Open or Short): Notes

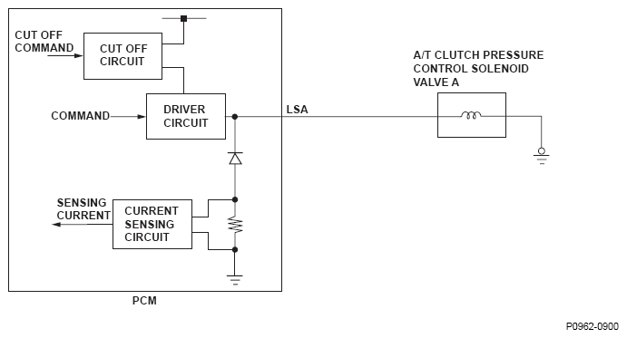
Fig 1: A/T Clutch Pressure Control Solenoid Valve A - Circuit Diagram
G08568939Courtesy of AMERICAN HONDA MOTOR CO., INC.
Fig 2: A/T Clutch Pressure Control Solenoid Valve A Current Versus Duty Graph
G08568940Courtesy of AMERICAN HONDA MOTOR CO., INC.