LEMON Manuals: Even more car manuals for everyone: 1960-2025
Home >> Honda >> 2016 >> CR-V Touring, AWD >> Repair and Diagnosis (Single Page) >> Engine Performance >> Engine Control Systems >> Engine Control System & Engine Mechanical - Testing & Troubleshooting >> Description >> PGM-FI System Description - Injection Control
April 5, 2026: LEMON Manuals is launched! Read the announcement.

PGM-FI System Description - Injection Control

Fuel injection controls include fuel injection amount control, fuel cut control, and fuel pump control. Adaptive PGM-FI (programmed-fuel injection) technology enables accurate fuel controls, which contributes to increasing engine power and decreasing fuel consumption.

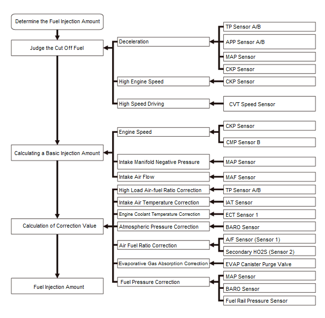
Fuel Injection Amount 

The fuel injection amount is determined by adding correction values to a basic injection amount. The powertrain control module (PCM) controls the amount of fuel injection by the length of time the injector is energized.

GHH49141Courtesy of HONDA, U.S.A., INC.

Fuel Injection Timing 

The fuel injection timing is determined by the PCM, which calculates the injection time for each cylinder based on the signals sent from the crankshaft position (CKP) sensor and the camshaft position (CMP) sensor. The PCM then controls the time to energize the injector. In addition, the fully sequential injection system is adopted as a fuel injection system.

CKP Sensor 

The CKP sensor is attached to the engine block. Each of the 58 teeth on the CKP pulse plate passes over it, a pulse signal is delivered to the PCM.

CMP Sensor B 

Camshaft position (CMP) sensor B is attached to the cylinder head. Every time one of the three protrusions of the pulse plate attached to the camshaft passes over it, a pulse signal is delivered.

GHH49142Courtesy of HONDA, U.S.A., INC.
GHH49143Courtesy of HONDA, U.S.A., INC.

Injector 

The injectors are installed on the cylinder head, they use multiple nozzles to inject high pressure fuel into the combustion chamber.

Providing six injection ports promotes a finer fuel spray and improved fuel consumption by reducing fuel adherence to the top surface of the piston, reduction of hydrocarbons (HC) discharge, and higher engine performance.

GHH49144Courtesy of HONDA, U.S.A., INC.

MAF Sensor/IAT Sensor 

The mass air flow (MAF) sensor/intake air temperature (IAT) sensor contains a hot wire, a cold film, and a thermistor. The sensor is in the intake air passage. The resistance of the hot wire, the cold film, and the thermistor changes due to intake air temperature and air flow. The control circuit in the MAF sensor controls the current to keep the hot wire at a set temperature. The current is converted to voltage in the control circuit, then sent as an input to the PCM.

GHH49145Courtesy of HONDA, U.S.A., INC.