LEMON Manuals: Even more car manuals for everyone: 1960-2025
Home >> Honda >> 2017 >> Pilot EX, AWD >> Repair and Diagnosis >> Transmission >> Automatic Trans >> Automatic Transaxle - Advanced Diagnostics >> Advanced Diagnostics >> DTC P0841
April 5, 2026: LEMON Manuals is launched! Read the announcement.

DTC P0841

DTC P0841:  Transmission Fluid Pressure Sensor/Switch "A" Circuit Range/Performance

General Description 

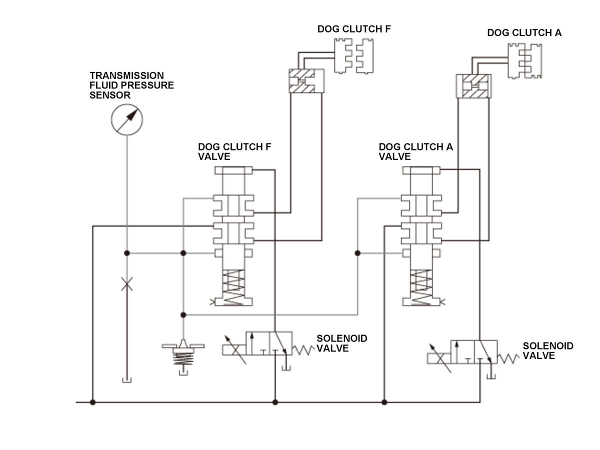
GHH305116Courtesy of HONDA, U.S.A., INC.
GHH305117Courtesy of HONDA, U.S.A., INC.

The transmission control module (TCM) monitors the conditions of dog clutch A and dog clutch F, and detects abnormal positions of the dog clutches due to hydraulic, electrical, or mechanical failures in the transmission. If the actual dog clutch position and commanded dog clutch current does not match or if dog clutch A and dog clutch F do not actuate to engaged/disengaged position for a specified duration after the engine is started, the TCM detects a malfunction and stores a DTC.

Monitor Execution, Sequence, Duration, DTC Type 

Execution Continuous
Sequence None
Duration Depending on the driving conditions*, 3 seconds or more**
DTC Type One drive cycle, MIL on, A/T gear position indicator blinks

*: Symptom 1

**: Symptom 2

Enable Conditions 

Condition  
State of the engine Running

Malfunction Threshold 

One of these symptoms occurs:

Symptom 1

Symptom 2

Possible Cause 

NOTE:

The causes shown may not be a complete list of all potential problems, and it is possible that there may be other causes.

Confirmation Procedure 

Operating Condition 

Start the engine, and wait few seconds.

With the HDS 

None.

Diagnosis Details 

Conditions for setting the DTC 

When a malfunction is detected, the A/T gear position indicator blinks, the MIL comes on, and a Pending DTC, a Confirmed DTC, and the freeze data are stored in the TCM memory.

Conditions for clearing the DTC 

The A/T gear position indicator comes off by turning the vehicle to the OFF (LOCK) mode. The MIL is cleared if the malfunction does not return in three consecutive trips in which the diagnostic runs. The MIL, the Pending DTC, the Confirmed DTC, and the freeze data can be cleared with the scan tool Clear command.