LEMON Manuals: Even more car manuals for everyone: 1960-2025
Home >> Honda >> 2017 >> Ridgeline RTL, AWD >> Repair and Diagnosis >> Engine Performance >> System >> Engine Control System - Advanced Diagnostics (P0069 - P050D) >> Advanced Diagnostics >> DTC P0102, P0103 >> General Description
April 5, 2026: LEMON Manuals is launched! Read the announcement.

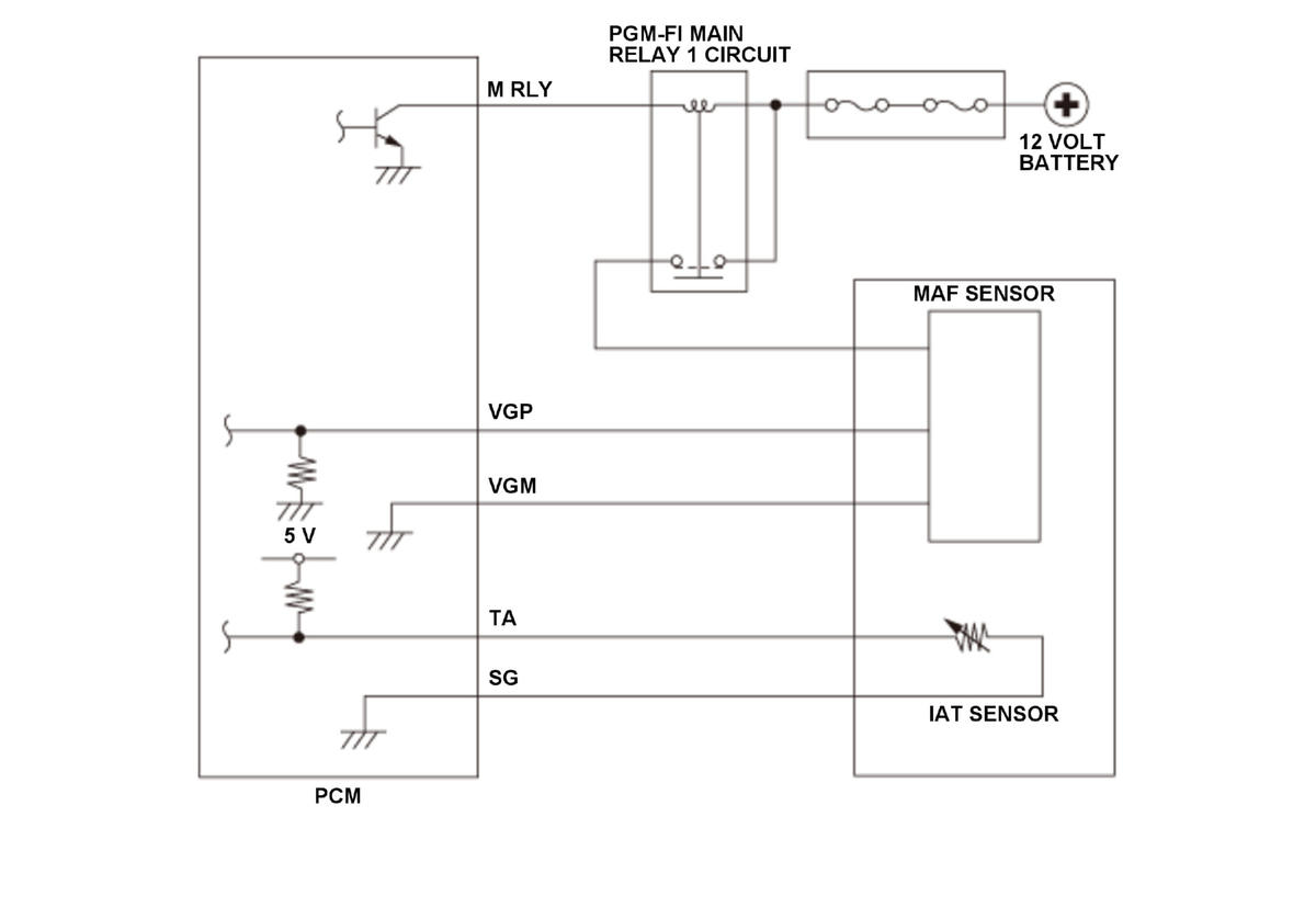
DTC P0102, P0103: General Description

GHH452048Courtesy of HONDA, U.S.A., INC.
GHH452049Courtesy of HONDA, U.S.A., INC.

The mass airflow (MAF) sensor is attached to the intake air passage, and it measures the amount of intake airflow. The MAF sensor is a hot wire airflow meter. The airflow cools the electrically heated wire that is mounted in the air passage. The powertrain control module (PCM) determines the amount of intake airflow by detecting the current that is required to keep the hot wire at a constant temperature. The lower or the upper limit of the MAF sensor output is specified. If the output is below or above that limit, the PCM detects a malfunction and stores a DTC.