LEMON Manuals: Even more car manuals for everyone: 1960-2025
Home >> Honda >> 2017 >> Ridgeline RTL, AWD >> Repair and Diagnosis >> Engine Performance >> System >> Engine Control System - Advanced Diagnostics (P0521 - P1683) >> Advanced Diagnostics >> DTC P0615 (2017 2018 2019) >> General Description
April 5, 2026: LEMON Manuals is launched! Read the announcement.

DTC P0615 (2017 2018 2019): General Description

GHH452239Courtesy of HONDA, U.S.A., INC.

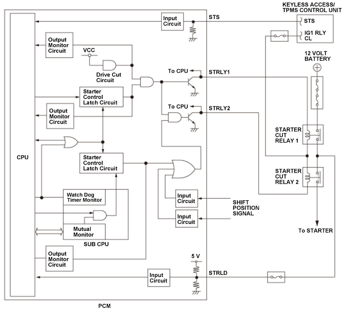
The starter control system prevents sudden vehicle move when it is in the driving range by prohibiting starter activation while the shift lever position is in other than P or N. It also prevents damaging the starter pinion gear by prohibiting starter activation while the engine is running. If the powertrain control module (PCM) judges that the shift lever position is in other than P or N when the vehicle is turned to the START mode, the PCM prohibits the starter activation. If the vehicle is turned mistakenly while the engine is running, the PCM judges to prohibit the starter activation according to the engine speed information and stops applying power to the starter cut relays. In this system, two starter cut relays are connected in series (starter cut relay 1, starter cut relay 2) to prevent the starter from continuing to run due to a starter cut relay malfunction. Also a diagnosis line (STRLD) is connected to monitor the voltage between the starter cut relay 1 and starter cut relay 2. Based on the diagnosis line signals, the PCM detects an OPEN malfunction of diagnosis line, an ON malfunction of starter cut relay 1, and an ON malfunction of starter cut relay 2. If the voltage of the diagnosis line (STRLD) input does not exceed the upper and lower limits for a specified duration when the power is applied to the starter cut relays by turning the vehicle to the START mode (STS ON), the PCM detects an OPEN malfunction of the diagnosis line and stores a DTC.