LEMON Manuals: Even more car manuals for everyone: 1960-2025
Home >> Honda >> 2019 >> Fit EX, Standard Trans >> Repair and Diagnosis (Single Page) >> Accessories & Equipment >> Entertainment Systems >> Audio Visual System - Testing & Troubleshooting >> Description >> Audio System Description - System Diagram (With Display Audio, Without Navigation)
April 5, 2026: LEMON Manuals is launched! Read the announcement.

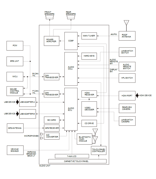
Audio System Description - System Diagram (With Display Audio, Without Navigation)

NOTE:  Refer to the navigation system information for audio-navigation unit system diagram.

GHH79292Courtesy of HONDA, U.S.A., INC.

Power Supply Diagram 

GHH79293Courtesy of HONDA, U.S.A., INC.