LEMON Manuals: Even more car manuals for everyone: 1960-2025
Home >> Honda >> 2019 >> Fit EX, Standard Trans >> Repair and Diagnosis (Single Page) >> Engine Performance >> System >> Engine Control System - Advanced Diagnostics (P0456-U129E) >> DTC Advanced Diagnostics >> DTC P0970: Pressure Control Solenoid "C" Control Circuit Low (CVT)
April 5, 2026: LEMON Manuals is launched! Read the announcement.

DTC P0970: Pressure Control Solenoid "C" Control Circuit Low (CVT)

General Description 

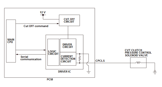
GHH80373Courtesy of HONDA, U.S.A., INC.

The CVT clutch pressure control solenoid valve controls and optimizes clutch pressure (hydraulic pressure) for various driving conditions. The CVT clutch pressure control solenoid valve is controlled by duty cycle output. The spool in the CVT clutch pressure control solenoid valve moves the valve according to the current, and produces hydraulic pressure in proportion to the current. The powertrain control module (PCM) measures the current that passes through the CVT clutch pressure control solenoid valve and uses feedback control to compensate for the difference between the measured current and the commanded one. The failure occurs by an open circuit or an intermittent open circuit. If the current does not flow to the CVT clutch pressure control solenoid valve for a specified duration when the driver circuit of the CVT clutch pressure control solenoid valve is ON, the PCM detects a malfunction and stores a DTC.

Monitor Execution, Sequence, Duration, DTC Type, OBD Status 

Execution Continuous
Sequence None
Duration 1 second or more
DTC Type One drive cycle, MIL on, A/T gear position indicator blinks
OBD Status PASSED/FAILED/NOT COMPLETED (STILL TESTING)

Enable Conditions 

Condition Minimum Maximum
12 volt battery voltage [Battery Voltage] 10.0 V -
No active DTCs set (prevents monitor from running) P0716, P0717, P0746, P0777, P0780, P0792, P0793, P0796, P0962, P0963, P0966, P0967, P0971, P1898, P1899

[ ]: HDS Parameter

Malfunction Threshold 

Current does not flow to the CVT clutch pressure control solenoid valve for at least 1 second when the driver circuit of the CVT clutch pressure control solenoid valve is ON.

Possible Cause 

NOTE:  The causes shown may not be a complete list of all potential problems, and it is possible that there may be other causes.

Confirmation Procedure 

Operating Condition 

Start the engine, and wait for at least 1 second.

With the HDS 

None.

Diagnosis Details 

Conditions for setting the DTC 

When a malfunction is detected, the MIL comes on and a Pending DTC, a Confirmed DTC, and the freeze data are stored in the PCM memory.

Conditions for clearing the DTC 

The MIL is cleared if the malfunction does not return in three consecutive trips in which the diagnostic runs. The MIL, the Pending DTC, the Confirmed DTC, and the freeze data can be cleared with the scan tool Clear command or by disconnecting the 12 volt battery.