LEMON Manuals: Even more car manuals for everyone: 1960-2025
Home >> Honda >> 2021 >> Clarity Plug-In Hybrid >> Repair and Diagnosis >> Steering >> Power Steering >> Steering System - Testing & Troubleshooting (Plug-In) >> Description & Operation >> EPS System Description
April 5, 2026: LEMON Manuals is launched! Read the announcement.

EPS System Description

Overview 

This vehicle is equipped with electrical power steering (EPS). The driver's steering force is assisted by an electric motor at the steering gearbox instead of an engine-driven oil pump to generate oil pressure, so the EPS system improves engine efficiency.

The EPS control unit monitors and controls the EPS motor's assisting force to match driving conditions.

EPS Control 

Base Current 

The base current is a basic current value to drive the motor and is calculated using the steering torque and the vehicle speed.

Inertia Compensation 

The torque of the EPS motor tends to be lower as the vehicle begins to move and higher as it decreases in speed due to the inertia of the rotating body. To reduce the impact of the inertia, the inertia compensation increases the base current in acceleration and decreases in deceleration. The current of the inertia compensation is calculated by using the steering torque, vehicle speed, and motor speed.

Damping Compensation 

The steering wheel receives vibration from the road surface during braking or cornering. The damping compensation reduces the vibration of the steering wheel by applying a damping effect through the motor current control. The damping compensation current is calculated by the steering torque, the vehicle speed, and the motor speed.

Target Current 

The target current is a value necessary to perform feedback control of the motor and is determined by applying inertia and damping compensation to the base current and adding steering torque direction.

Current Feedback Control 

The current feedback control monitors the motor current through sensors and reduces any deviation of motor current compared to the target current, thus accurately running the motor.

Unloader Control 

The unloader control reduces motor current at the lock to lock (full right or left) of the steering wheel to protect the system. This value is determined by using the target current and the motor speed.

Steering Wheel Return Control 

The steering wheel return control controls the return speed of the steering wheel in dependence upon the steering angle and the other boundary conditions. This control is responsible for the return and overshoot behavior of the steering wheel.

Steering Wheel Vibration Warning Control 

When the EPS control unit receives the steering wheel vibration request from the multipurpose camera unit via F-CAN, EPS control unit drives the motor and generates the vibration on the steering wheel.

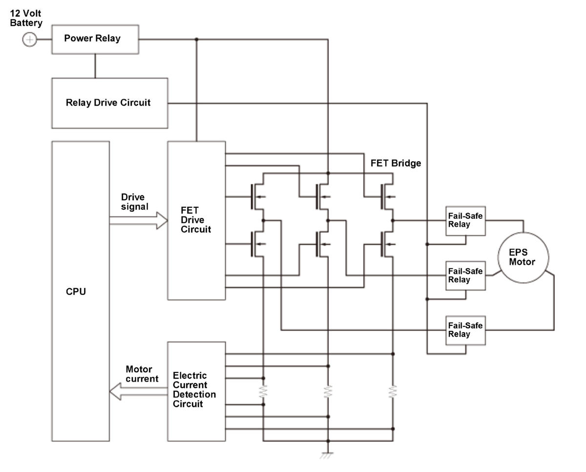
EPS Motor Control Circuit 

The EPS motor control circuit is composed of a system control CPU, the FET (Field-Effect Transistor) drive circuit, the FET bridge, the power relay, the fail-safe relays, the electric current detection circuit, relay drive circuit, and the EPS motor. With the signal from the input sensor, the CPU calculates and outputs the appropriate three-phase current by duty cycle for the FET drive circuit. This operation is duty controlled.

GHH420717Courtesy of HONDA, U.S.A., INC.

Motor Output Limit Control 

The motor output limit control reduces the motor current in the event of repeated turning of the steering wheel when the vehicle is not in motion. This control gradually reduces power assist force. The power assist force resumes gradually from the steering torque of 0 N.m (0 kgf.m, 0 lbf.ft) or from having the ignition switch in the OFF position and it may take up to 20 minutes to go back to normal assist force conditions. The activation of the motor limit control is based on the motor and the internal temperature of the control system.

Steering Angle Detection 

The EPS control unit calculates the steering angle from the motor angle sensor value.

The EPS control unit detects the motor rotational angle (A) with the motor angle sensor, and calculates the assist pinion shaft angle (B) by multiplying the motor rotational angle by the reduction ratio of the worm gear. The assist pinion shaft angle and the initial steering angle are converted by using the VGR (Variable Gear Ratio) conversion map, and the manual pinion shaft angle (C) is calculated. The EPS control unit also corrects the torsional angle of the torsion bar based on the torque sensor value for the manual pinion shaft angle, and calculates the steering wheel angle (D).

GHH420718Courtesy of HONDA, U.S.A., INC.

Steering Angle Neutral Position Learning 

The EPS control unit learns the steering angle neutral position to detect an initial steering angle when turning the vehicle to the ON mode.

The steering angle neutral position learning is classified into initial learning and the regular learning.

Initial Learning 

The initial learning is performed automatically at the time of the first driving after steering angle neutral position is cleared.

When the EPS control unit judges that the vehicle is going straight based on each sensor signals, the steering angle neutral position is learned.

For more details of the learning procedure, refer to Steering Angle Neutral Position Learning .

The steering angle neutral position is cleared whenever you do any of these actions:

Regular Learning 

The regular learning revises a gap of the neutral position that occurs due to normal wear and tear of the vehicle and a change of the wheel alignment during driving.

Learning using the HDS 

The VSA sensor neutral position memorization for VSA system is performed using the HDS, the steering angle neutral position is cleared and overwritten.

Motion Adaptive-EPS Control 

The motion adaptive-EPS control performs the steering torque correction control coordinated with the VSA system for stabilizing the vehicle when the steering is unstable. The EPS system determines the state of the vehicle based on the data calculated by the VSA modulator-control unit, and the also data from the yaw rate sensor and the acceleration sensor. When the system determines that the vehicle behavior is abnormal, the EPS control unit calculates the correction current based on the vehicle behavior and corrects the steering torque.

The motion adaptive-EPS control is stopped in the event of failure in the VSA system.

Mitigates Oversteer Control 

When oversteer occurs, it compensates for the steering torque by steering in the countersteer direction, and enhances vehicle control.

GHH420719Courtesy of HONDA, U.S.A., INC.

Mitigates Understeer Control 

When understeer occurs, it compensates for steering torque to control the oversteer, then holds the tire grip to enhance vehicle control.

GHH420720Courtesy of HONDA, U.S.A., INC.

Stabilizes Braking on Road Surfaces With Different Friction Coefficients Control 

When the vehicle behavior is abnormal while braking on an uneven road surface, it compensates for steering torque to enhance vehicle control.

GHH420721Courtesy of HONDA, U.S.A., INC.

Straight Driving Assist 

Steering effort is detected and reduced by applying EPS motor assist when driving on a sloped road. This control will return to normal when no longer driving on a sloped road. This function only operates when the cruise control is on and the speed is set.

Assist image 

GHH420722Courtesy of HONDA, U.S.A., INC.

Fail-safe 

The EPS control unit diagnoses and monitors the motor system, the torque sensor system, the power supply system, the communication system, and the CPU. When a failure is detected, the EPS indicator comes on and the unit takes one of the following fail-safe actions: