LEMON Manuals: Even more car manuals for everyone: 1960-2025
Home >> Honda >> 2021 >> HR-V EX, AWD >> Repair and Diagnosis (Single Page) >> Transmission >> Automatic Trans >> Continuously Variable Transmission (CVT) - Service, Testing & Troubleshooting >> Description & Operation >> CVT System Description - Electronic Control System (CVT)
April 5, 2026: LEMON Manuals is launched! Read the announcement.

CVT System Description - Electronic Control System (CVT)

Functional Diagram 

The electronic control system consists of the powertrain control module (PCM), sensors, and solenoid valves. Shifting and lock-up are electronically controlled for comfortable driving under all conditions.The PCM receives input signals from the sensors and other control units, processes data, and outputs signals for engine control system and CVT control system. The CVT control system includes the shift control, the pulley pressure control, the clutch pressure control, the lock-up control, and the indicator control. The PCM switches the shift solenoid valve and the CVT pulley pressure control solenoid valves to control shifting position and speed stage, and lock-up torque converter clutch.

GHH432877Courtesy of HONDA, U.S.A., INC.

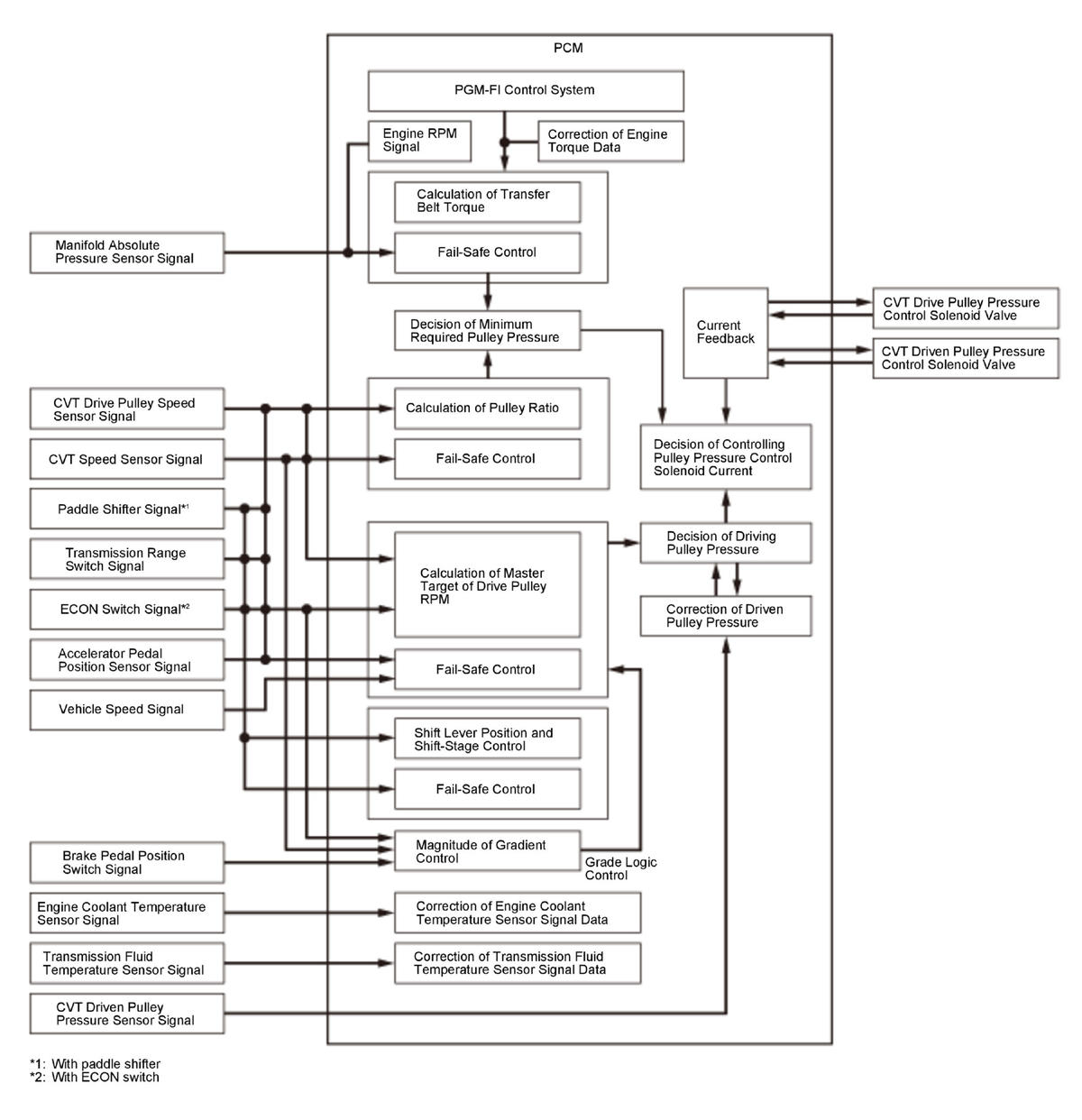
Shift Control/Pulley Pressure Control 

To reduce steel belt slippage and increase steel belt life, the PCM calculates signals from sensors and switches, and actuates the pulley pressure control solenoid valves to maintain optimum pulley pressure. When the pulley ratio is high (low vehicle speed), high hydraulic pressure works on the movable face of the driven pulley and reduces the effective diameter of the drive pulley, and a lower hydraulic pressure works on the movable face of the drive pulley to eliminate the steel belt slippage. When the pulley ratio is low (high vehicle speed), high hydraulic pressure works on the movable face of the drive pulley and reduces the effective diameter of the driven pulley, and a lower hydraulic pressure works on the movable face of the driven pulley to eliminate the steel belt slippage.The PCM compares actual driving conditions with programmed driving conditions to control shifting, and it instantly determines a drive pulley ratio from various signals sent from sensors and switches. The PCM activates the CVT drive pulley pressure control solenoid valve to control pulley pressure to the pulleys. The drive pulley drives the driven pulley via a steel belt at varying ratios ranging from 2.526 to 0.408 in forward driving and 2.706 to 1.382 in reverse driving.

The shift control includes the grade logic control, the shift-hold control, and the S-paddle shift mode control*.

*: With paddle shifter

GHH432878Courtesy of HONDA, U.S.A., INC.

Shift Control - Grade Logic Control 

The grade logic control system has been adopted to control shifting in D position/mode, S position/mode, and ECON mode*. The PCM compares actual driving conditions with memorized driving conditions, based on the input signal from the CVT drive pulley speed sensor, the CVT speed sensor, the transmission range switch, the accelerator pedal position sensor, the throttle position sensor, the engine coolant temperature sensor, the transmission fluid temperature sensor, and the brake pedal position switch, to control shifting while the vehicle is ascending or descending a slope.

*: With ECON switch

GHH432879Courtesy of HONDA, U.S.A., INC.

Grade Logic Control: Ascending Control 

When the PCM determines that the vehicle is climbing a hill in D or S position/mode, the system selects the most suitable shift schedule according to the magnitude of a gradient, so the vehicle can run smooth and have more power when needed.

GHH432880Courtesy of HONDA, U.S.A., INC.

Grade Logic Control: Descending Control 

When the PCM determines that the vehicle is going down a hill in D or S position/mode, the system selects the most suitable shift schedule according to the magnitude of a gradient, so the vehicle can run smooth in combination with engine braking.

GHH432881Courtesy of HONDA, U.S.A., INC.

Shift-Hold Control 

When negotiating winding roads, the throttle is suddenly released and the brakes are applied, as is the case when decelerating at the entrance of a curve, Shift-Hold Control keeps the transmission in its current (lower) ratio as it negotiates the corner and accelerates out. When the vehicle is driven aggressively on a winding road, the PCM will keep the engine speed on a higher-than-normal setting, so the vehicle can run smooth and have more power. The transmission will resume the normal setting after the PCM determines that normal driving has resumed.

Shift Control - D-Paddle Shift Mode (With Paddle Shifter) 

When the transmission is switched into the D-paddle shift mode by pressing steering wheel-mounted paddle shifters while driving in D position/mode, the transmission can shift into a lower speed stage by pressing the paddle shifter - (downshift switch), and it can shift into a higher speed stage by pressing the paddle shifter + (upshift switch). When the transmission shifts into a lower or a higher speed stage by pressing the paddle shifters, the shift indicator in the gauge control module displays the number of currently-selected stage. This number of the speed stage goes off when the transmission downshifts automatically, or when the transmission upshifts automatically while coasting.

GHH432882Courtesy of HONDA, U.S.A., INC.

Shift Control - S-Paddle Shift Mode (With Paddle Shifter) 

In S position/mode has two shifting modes; the sport driving mode and the S-paddle shift mode. In S position/mode with the sport driving mode, the transmission automatically adjusts to keep the engine at a higher rpm than D position/mode setting, and steering wheel-mounted paddle shifters are ready to be activated to switch to the S-paddle shift mode. In the sport driving mode, the shift indicator and the M indicator in the gauge control module do not come on. When the paddle shifter + (upshift switch) or the paddle shifter - (downshift switch) is pressed, the sport driving mode is canceled and the S-paddle shift mode comes into operation. The shift indicator displays the number of the selected speed stage, and the M indicator comes on. In the S-paddle shift mode, the driver can shift up and down manually from 1st through 7th speed stage by using the paddle shifters, much like a manual transmission. The paddle shifters are installed on the back of the steering wheel, and the driver can shift speed stages by pressing the paddle shifters without taking either hand off the steering wheel. In the S-paddle shift mode, the transmission must be shifted up and down by pressing the paddle shifters. However, the transmission cannot downshift and stays in the current stage if the paddle shifter - (downshift switch) is pressed while the vehicle is coasting at a speed that would cause the engine to over-rev by downshifting the transmission, and the shift indicator blinks the number of the selected stage several times, then returns to the number of the current stage. If the vehicle speed reaches an appropriate speed while the shift indicator is blinking the number of the selected stage, the transmission downshifts and the shift indicator displays the selected stage. The transmission also cannot upshift and stays in the current stage if the paddle shifter + (upshift switch) is pressed while driving below an appropriate upshifting speed, the shift indicator blinks the number of the selected stage several times, then returns to the number of the current stage. If the vehicle speed reaches an appropriate upshift speed while the shift indicator is blinking the number of the selected stage, the transmission upshifts and the shift indicator displays the selected stage. This mode has automatic upshifting areas to prevent engine over-revving, and downshifting areas so the vehicle can run smoothly with more power to cope with upcoming acceleration. When coasting, the transmission downshifts to the next lower stage if the vehicle slows down to the programmed speed, or by pressing the brake pedal. When the transmission decelerates to a stop, the transmission shifts to 1st stage automatically. The transmission can be shifted to 2nd stage by pressing the paddle shifter + (upshift switch) while the vehicle is stopped, and the vehicle can start off in 2nd stage. The S-paddle shift mode is canceled when moving the shift lever to any positions/modes other than S position/mode.

GHH432883Courtesy of HONDA, U.S.A., INC.

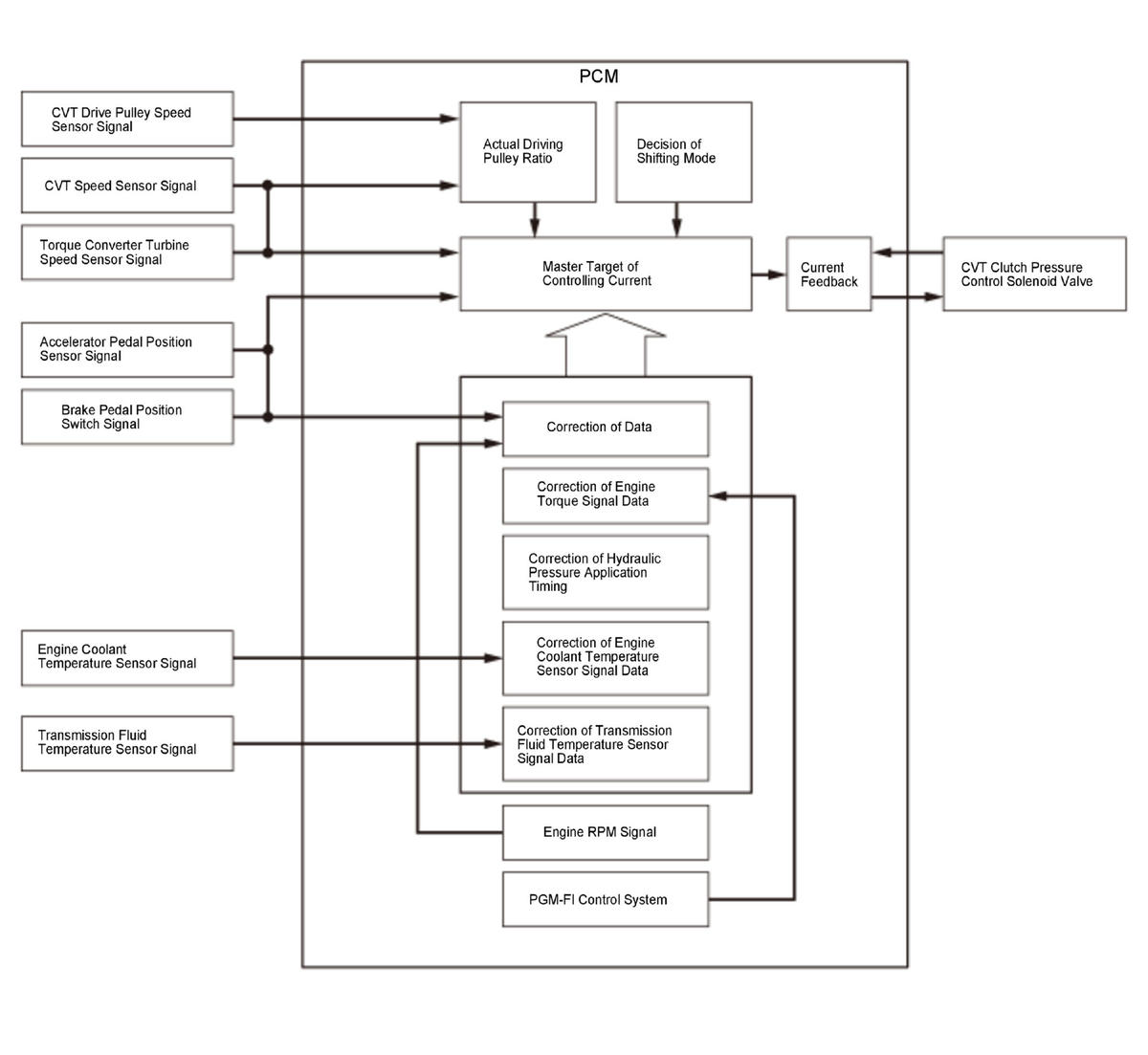
Clutch Pressure Control 

The PCM actuates the CVT clutch pressure control solenoid valve to control the forward clutch pressure and the reverse brake pressure. When the transmission is in-gear, the forward clutch pressure and the reverse brake pressure regulated by the CVT clutch pressure control solenoid valve engage and disengage the forward clutch and the reverse brake smoothly.The PCM receives input signals from the various sensors and switches, processes data, and outputs current to the CVT clutch pressure control solenoid valve.

GHH432884Courtesy of HONDA, U.S.A., INC.

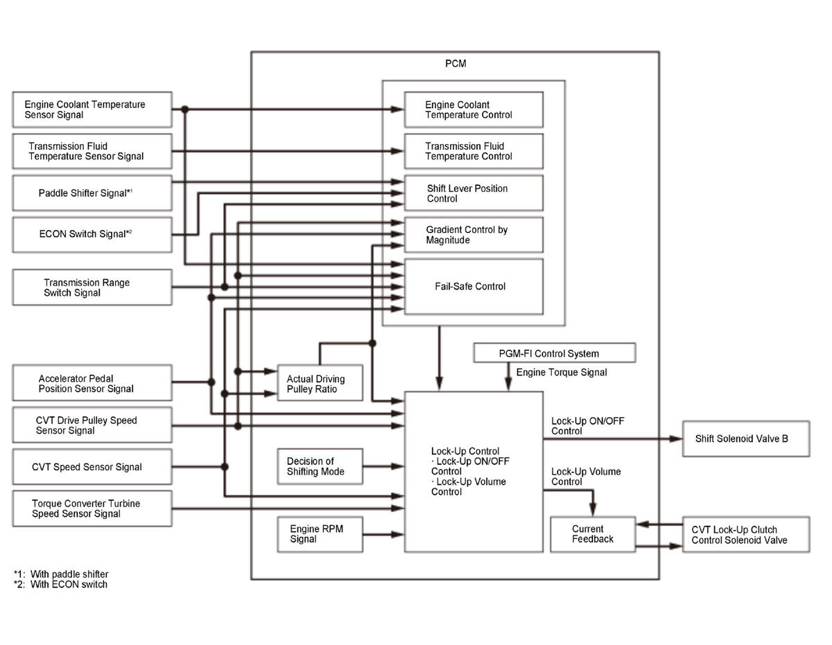
Lock-Up Control 

Shift solenoid valve B controls the hydraulic pressure to switch the LC shift valve and lock-up ON and OFF. The PCM actuates shift solenoid valve B and the CVT lock-up clutch control solenoid valve to start lock-up. The CVT lock-up clutch control solenoid valve applies and regulates hydraulic pressure to the LC control valve to control the volume of the lock-up. The lock-up mechanism operates in D position/mode, S position/mode, L position/mode* 1, S-paddle shift mode (from 3rd through 7th speed stage)* 2, and ECON mode* 3, at transmission fluid temperature exceeding 68 deg.F (20 deg.C).

*1: Without paddle shifter

*2: With paddle shifter

*3: With ECON switch

GHH432885Courtesy of HONDA, U.S.A., INC.