LEMON Manuals: Even more car manuals for everyone: 1960-2025
Home >> Honda >> 2021 >> Ridgeline RTL, AWD >> Repair and Diagnosis >> Engine Performance >> System >> Engine Control System - Advanced Diagnostics (P0069 - P050D) >> Advanced Diagnostics >> DTC P0111 (2017 2018 2019) >> General Description
April 5, 2026: LEMON Manuals is launched! Read the announcement.

DTC P0111 (2017 2018 2019): General Description

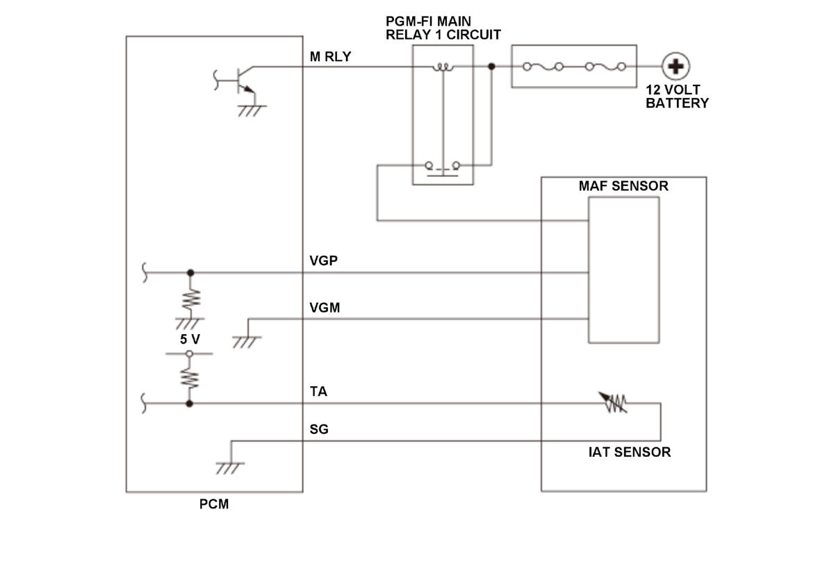
GHH452057Courtesy of HONDA, U.S.A., INC.
GHH452058Courtesy of HONDA, U.S.A., INC.

The intake air temperature (IAT) sensor is a thermistor that detects intake air temperature, and it is used for air/fuel ratio feedback control to compensate for the atmospheric density fluctuations that accompany changes in intake air temperature. The IAT sensor resistance varies depending on temperature. The output voltage and the sensor resistance increase as the intake air temperature decreases. Conversely, the output voltage and the sensor resistance decrease as the intake air temperature increases. If the IAT sensor output voltage is in between a specified range, the powertrain control module (PCM) detects a malfunction and stores a DTC.