LEMON Manuals: Even more car manuals for everyone: 1960-2025
Home >> Honda >> 2021 >> Ridgeline RTL, AWD >> Repair and Diagnosis >> Engine Performance >> System >> Engine Control System - Advanced Diagnostics (P1684 - U129E) >> Advanced Diagnostics >> DTC P16FA >> General Description
April 5, 2026: LEMON Manuals is launched! Read the announcement.

DTC P16FA: General Description

GHH452393Courtesy of HONDA, U.S.A., INC.

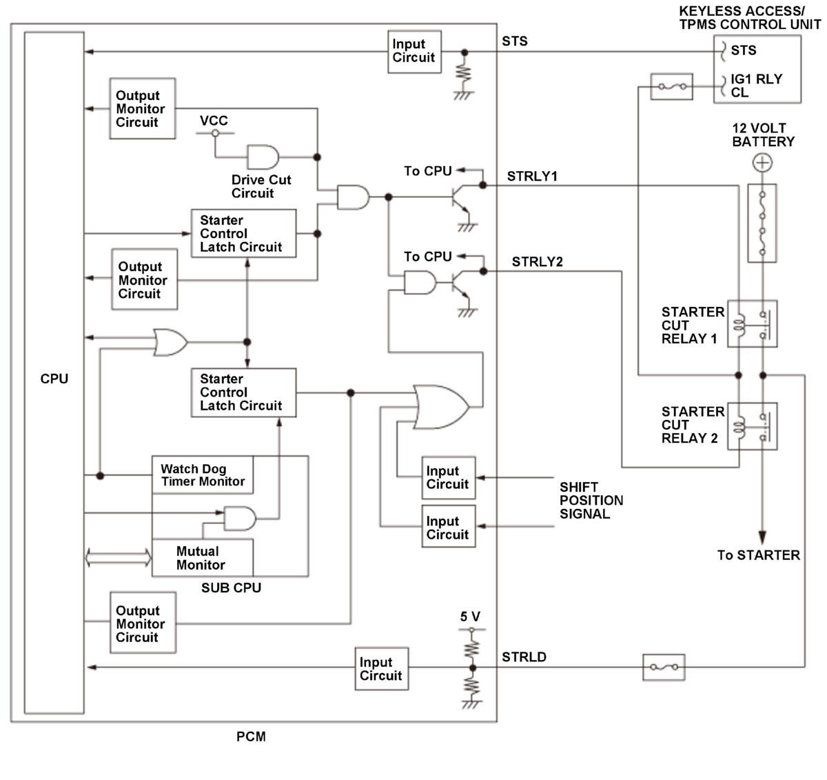
The starter control system prevents sudden vehicle move when it is in the driving range by prohibiting starter activation while the shift lever position is in other than P or N. It also prevents damaging the starter pinion gear by prohibiting starter activation while the engine is running. If the powertrain control module (PCM) judges that the shift lever position is in other than P or N when the vehicle is turned to the START mode, the PCM prohibits the starter activation. If the vehicle is turned mistakenly while the engine is running, the PCM judges to prohibit the starter activation according to the engine speed information and stops applying power to the starter cut relays. In this system, two starter cut relays are connected in series (starter cut relay 1, starter cut relay 2) to prevent the starter from continuing to run due to a starter cut relay malfunction. To activate the starter, the starter control latch circuit and the drive cut circuit which are in the PCM are switched ON to apply power to the starter cut relays. When the starter control latch circuit ON malfunction is occurred, the drive cut circuit forcibly shuts down output to the starter control latch circuit to prevent the starter from continuing to run. If the starter control latch circuit return signal is LOW when the starter is ON, the PCM detects an OFF malfunction of the starter control latch circuit and stores a DTC.