LEMON Manuals: Even more car manuals for everyone: 1960-2025
Home >> Hummer >> 2008 >> H2 V8-6.2L >> Repair and Diagnosis >> Diagrams >> Exploded Views >> Transfer Case
April 5, 2026: LEMON Manuals is launched! Read the announcement.

Transfer Case



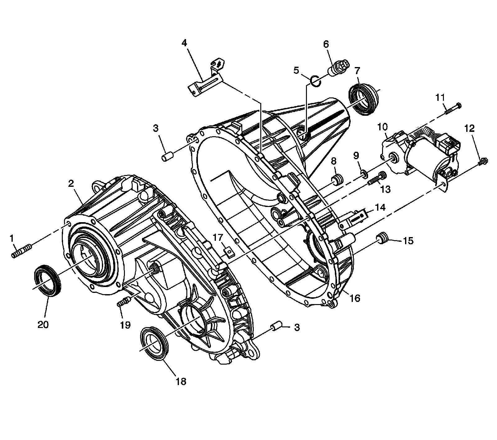
Transfer Case Disassembled View

Case Components

Case Components:




1 - Adapter Stud
2 - Front Case Half
3 - Location Pin
3 - Location Pin
4 - Fuel Line Bracket
5 - Vehicle Speed Sensor O-Ring Seal
6 - Vehicle Speed Sensor
7 - Rear Output Shaft Seal
8 - Fill Plug
9 - Shift Detent Lever Seal
10 - Encoder Motor
11 - Encoder Motor Bolt
12 - Encoder Motor Bracket Bolt
13 - Case Half Bolt
14 - Wiring Harness Bracket
15 - Drain Plug
16 - Rear Case Half
17 - Magnet
18 - Front Output Shaft Seal
19 - Vent
20 - Input Shaft Seal

Internal Components

Internal Components:




1 - Input Gear Bearing
2 - Annulus Gear
3 - Annulus Gear Retaining Ring
4 - High/Low Planetary Carrier Assembly
5 - Mainshaft Front Support Bearing
6 - High/Low Range Sleeve
7 - High/Low Range Shift Fork Assembly
8 - Shift Fork Shaft
9 - Input Gear Thrust Washer
10 - Mainshaft
11 - Oil Pump
12 - Oil Pump Hose Clamp
13 - Oil Pump Hose
14 - Oil Pump Screen
15 - Inner Lockup Hub
16 - Lockup Shift Assembly
17 - Shift Fork Shaft Spring
18 - Lockup Shift Fork
19 - Shift Detent Lever Cam
20 - Shift Detent Lever Shaft Spring
21 - Shift Detent Lever Shaft Sleeve
22 - Shift Detent Lever Shaft
23 - Drive Sprocket Thrust Washer
24 - Drive Sprocket Bushing
25 - Drive Sprocket
26 - Drive Chain
27 - Front Sun Gear
28 - Planetary Differential Assembly
29 - Rear Output Shaft Thrust Washer
30 - Rear Sun Gear
31 - Mainshaft Rear Support Bushing
32 - Rear Output Shaft
33 - Rear Output Shaft Bearing Outer Retaining Ring
34 - Rear Output Shaft Bearing
35 - Rear Output Shaft Bearing Retaining Ring
36 - Speed Reluctor Wheel
37 - Front Output Shaft Rear Bearing
38 - Driven Gear
39 - Front Output Shaft Cup Plug
40 - Front Output Shaft
41 - Front Output Shaft Front Bearing