LEMON Manuals: Even more car manuals for everyone: 1960-2025
Home >> Hummer >> 2008 >> H3 Adventure, Automatic >> Repair and Diagnosis >> External Pages >> Different car >> Section 174 (Data Communication System) >> Schematic and Routing Diagrams >> Data Communication Schematics
April 5, 2026: LEMON Manuals is launched! Read the announcement.

Data Communication Schematics

WARNING: This page is about a different car, the 2008 Cadillac STS. However, it is still accessible from the selected car via links, so may be relevant.
Fig 1: Power, Ground, and Low Speed GMLAN Serial Data Schematic
GM1915027Courtesy of GENERAL MOTORS CORP.
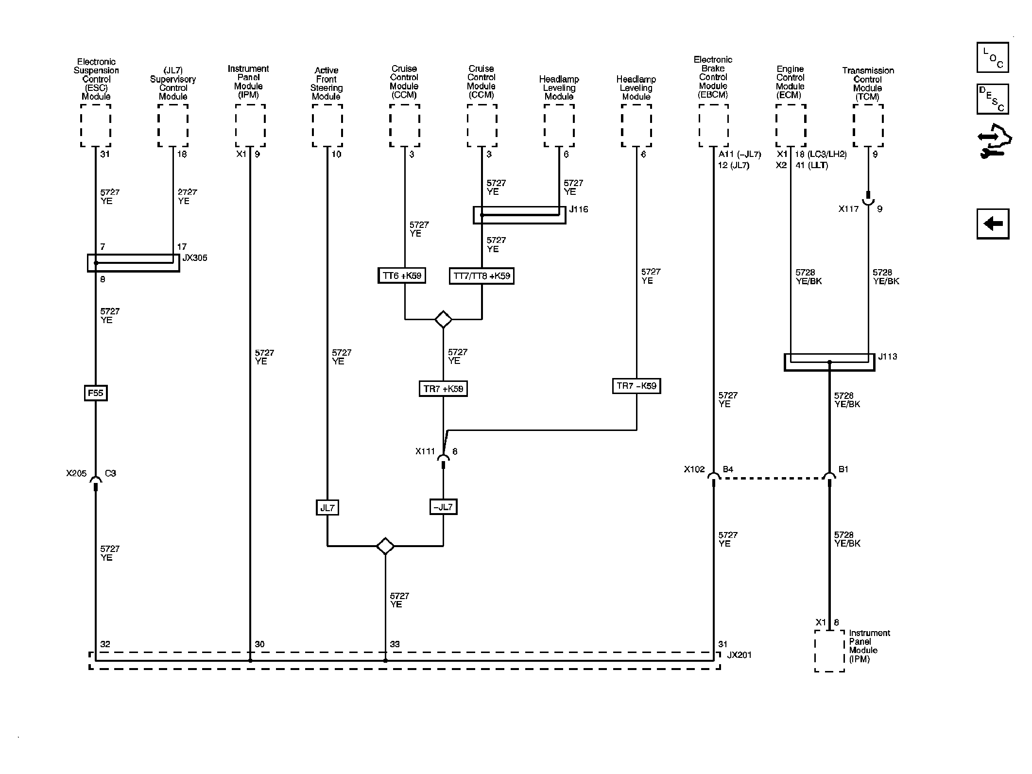
Fig 2: GMLAN - High Speed Serial Data Wake Up Schematic
GM1905450Courtesy of GENERAL MOTORS CORP.
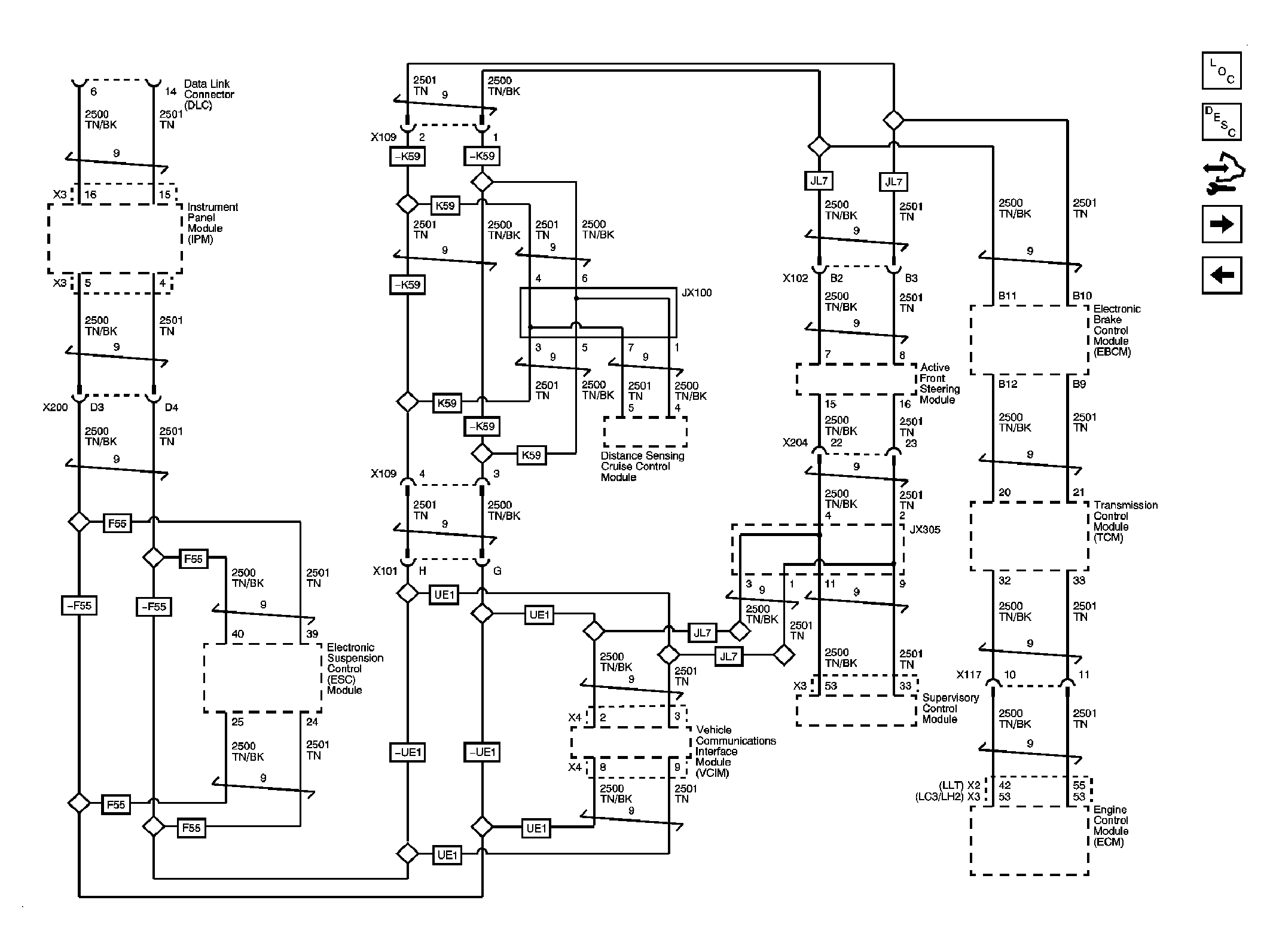
Fig 3: GMLAN High Speed Serial Data (North America) Schematic
GM1905333Courtesy of GENERAL MOTORS CORP.
Fig 4: GMLAN High Speed Serial Data (North America) Schematic
GM1905371Courtesy of GENERAL MOTORS CORP.