LEMON Manuals: Even more car manuals for everyone: 1960-2025
Home >> Hummer >> 2008 >> H3 Base, Automatic >> Repair and Diagnosis >> Engine Performance >> System >> Engine Controls And Fuel - 3.7L - Introduction (2 Of 2) >> Schematic and Routing Diagrams >> Engine Controls Schematics
April 5, 2026: LEMON Manuals is launched! Read the announcement.

Engine Controls Schematics

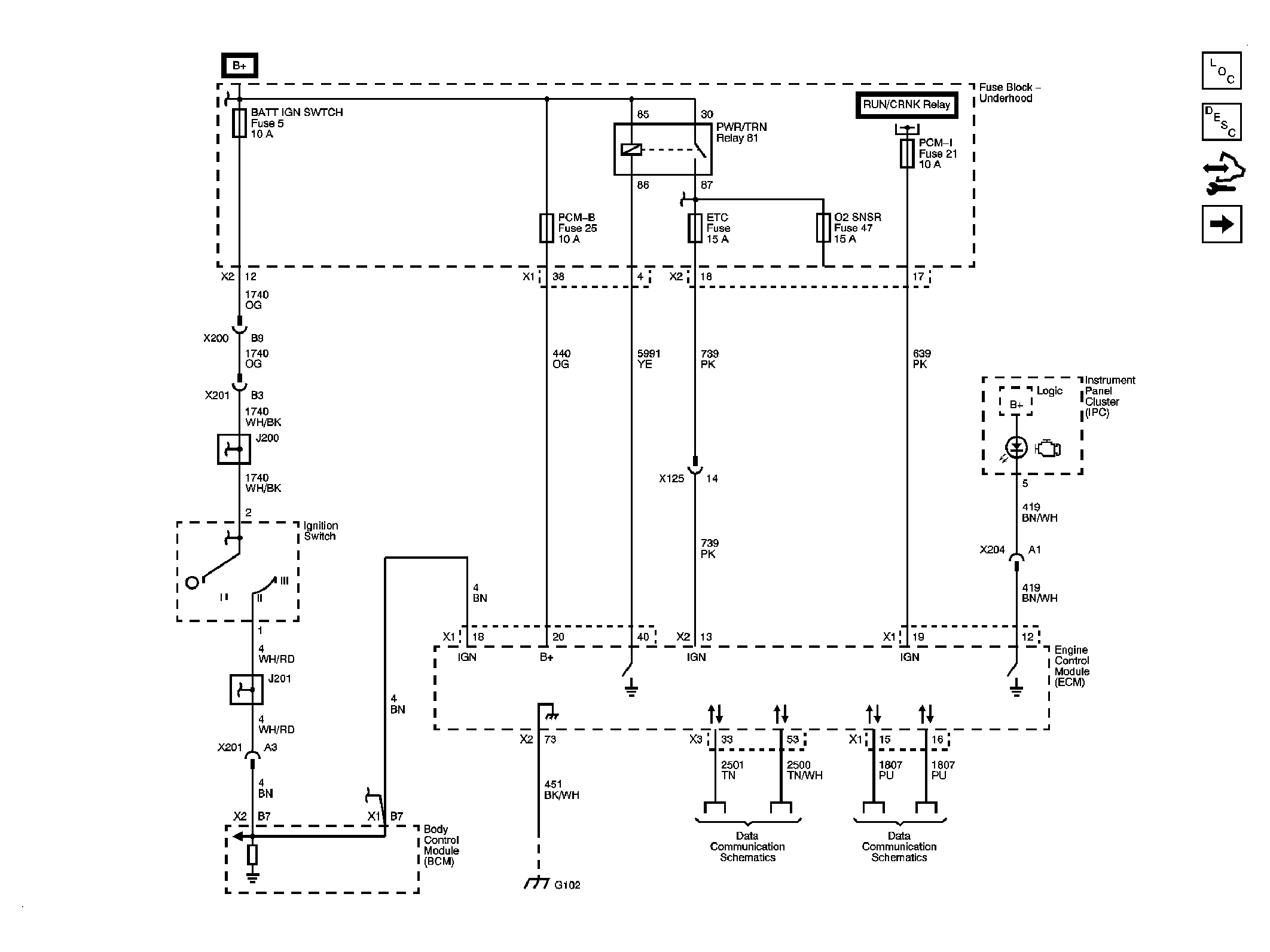
Fig 1: Module Power, Ground, Serial Data and MIL
GM1911879Courtesy of GENERAL MOTORS CORP.
Fig 2: Engine Data Sensors - 5 Volt and Low Reference
GM1911882Courtesy of GENERAL MOTORS CORP.
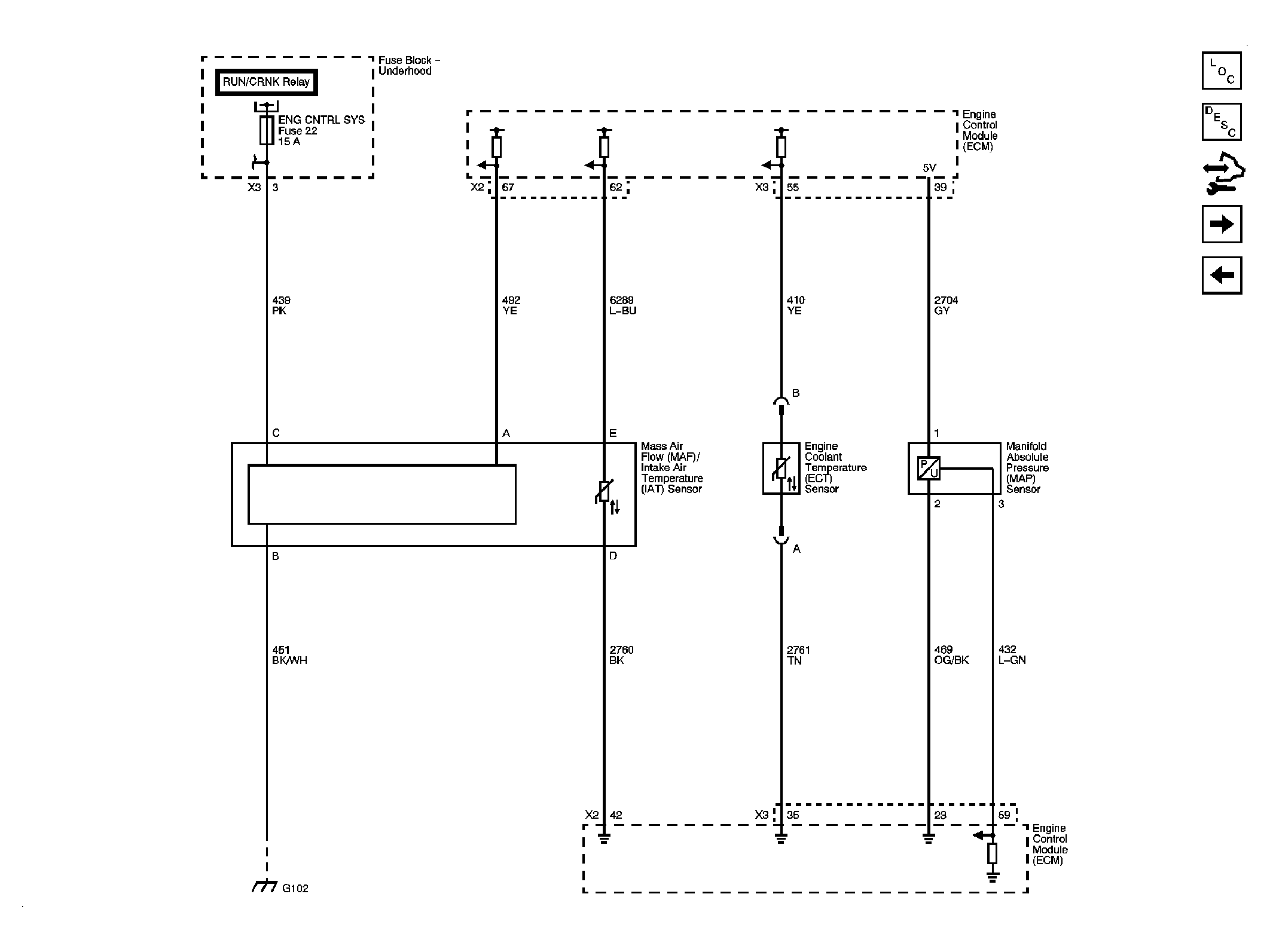
Fig 3: Engine Data Sensors - Pressure and Temperature
GM1911884Courtesy of GENERAL MOTORS CORP.
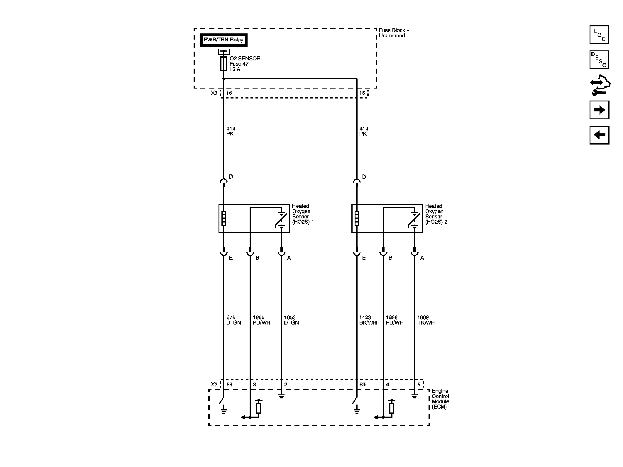
Fig 4: Engine Data Sensors - HO2S
GM1911885Courtesy of GENERAL MOTORS CORP.
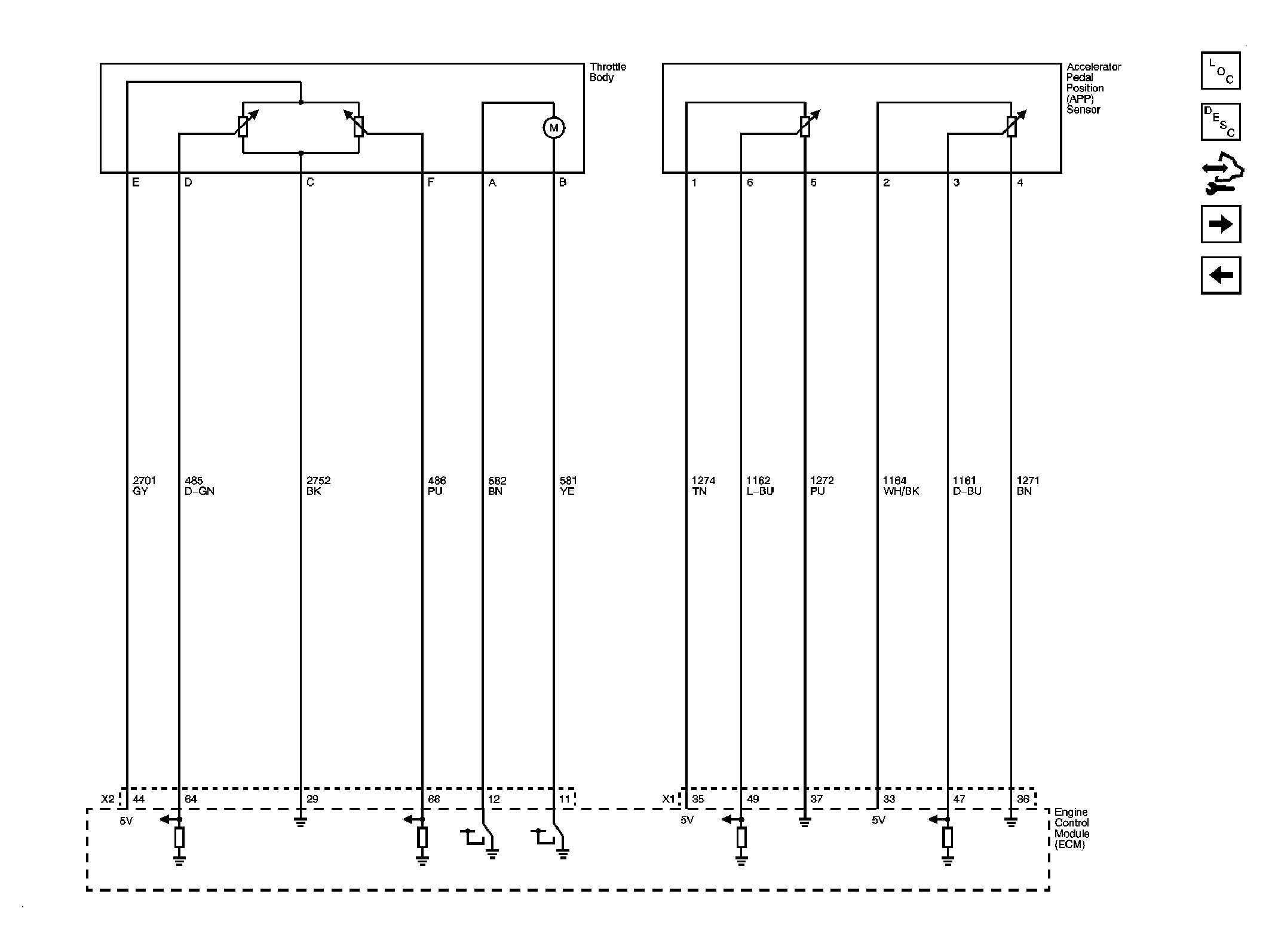
Fig 5: Engine Data Sensors - Throttle Controls
GM1923573Courtesy of GENERAL MOTORS CORP.
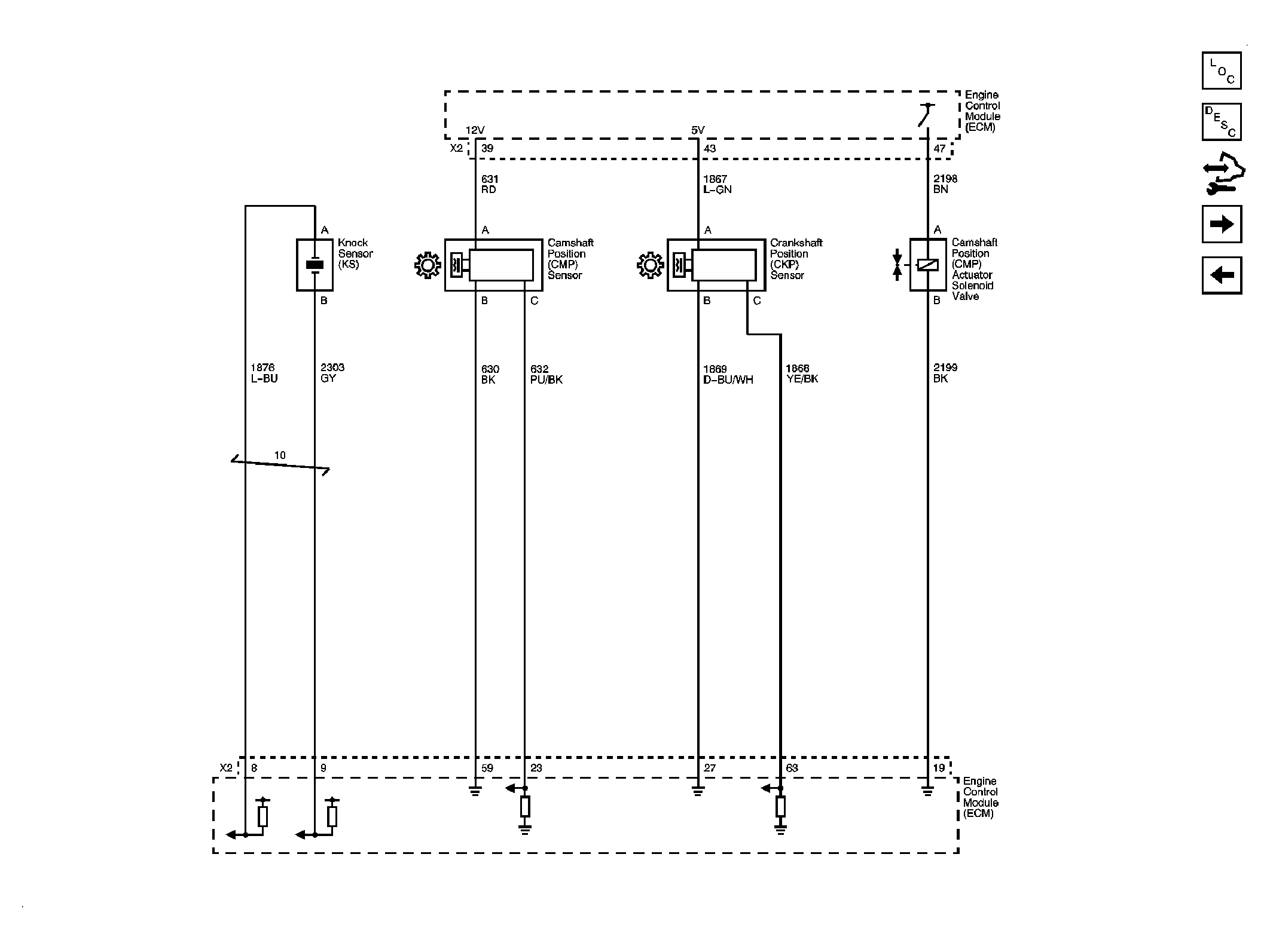
Fig 6: Ignition Controls - Sensors
GM1911889Courtesy of GENERAL MOTORS CORP.
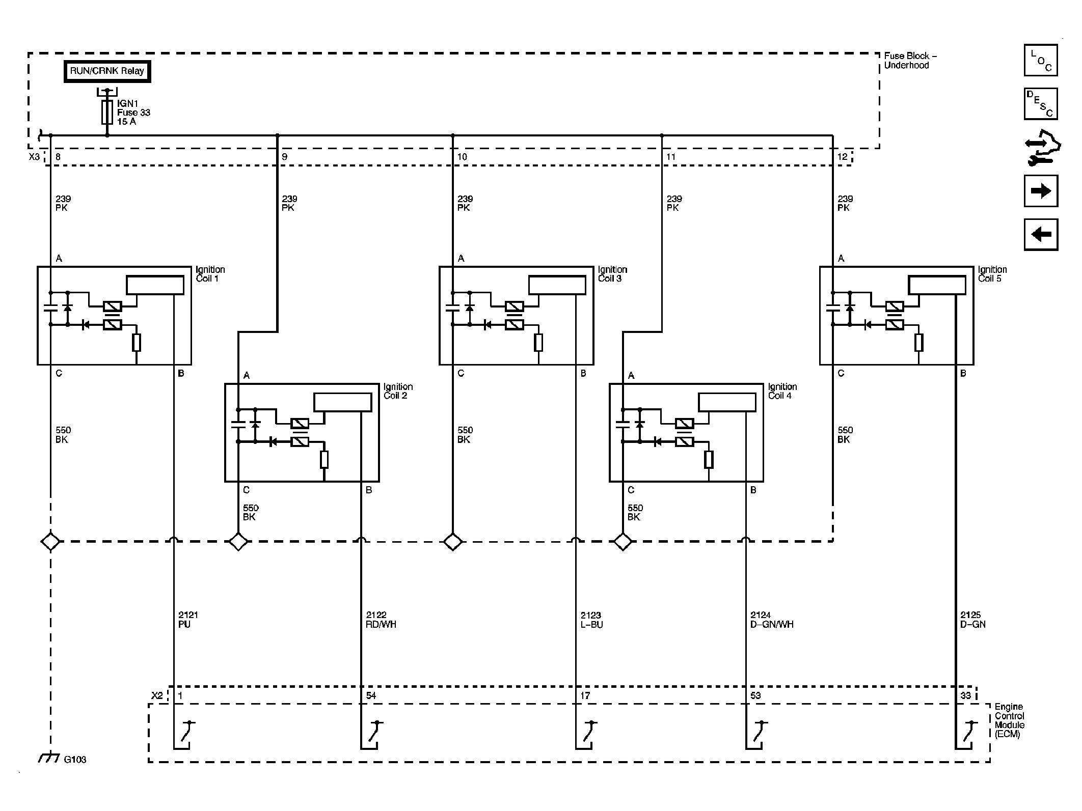
Fig 7: Ignition Controls - Ignition System Coils
GM1911890Courtesy of GENERAL MOTORS CORP.
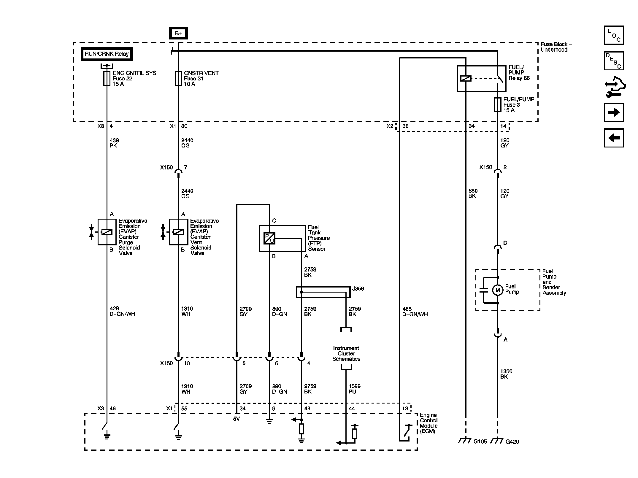
Fig 8: Fuel Controls - EVAP and Fuel Pump Controls
GM1911893Courtesy of GENERAL MOTORS CORP.
Fig 9: Fuel Controls - Fuel Injectors
GM1911896Courtesy of GENERAL MOTORS CORP.
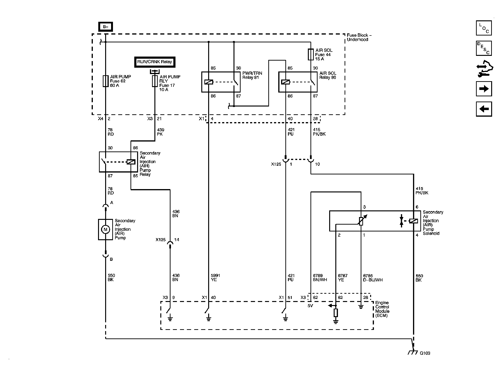
Fig 10: Device Controls - Secondary AIR Injection - K18
GM1911899Courtesy of GENERAL MOTORS CORP.
Fig 11: Controlled/Monitored Subsystem References
GM1911901Courtesy of GENERAL MOTORS CORP.