LEMON Manuals: Even more car manuals for everyone: 1960-2025
Home >> Hummer >> 2009 >> H3 L5-3.7L >> Repair and Diagnosis >> Relays and Modules >> Relays and Modules - Powertrain Management >> Relays and Modules - Computers and Control Systems >> Body Control Module >> Locations
April 5, 2026: LEMON Manuals is launched! Read the announcement.

Body Control Module: Locations




Instrument Panel/Center Console Component Views

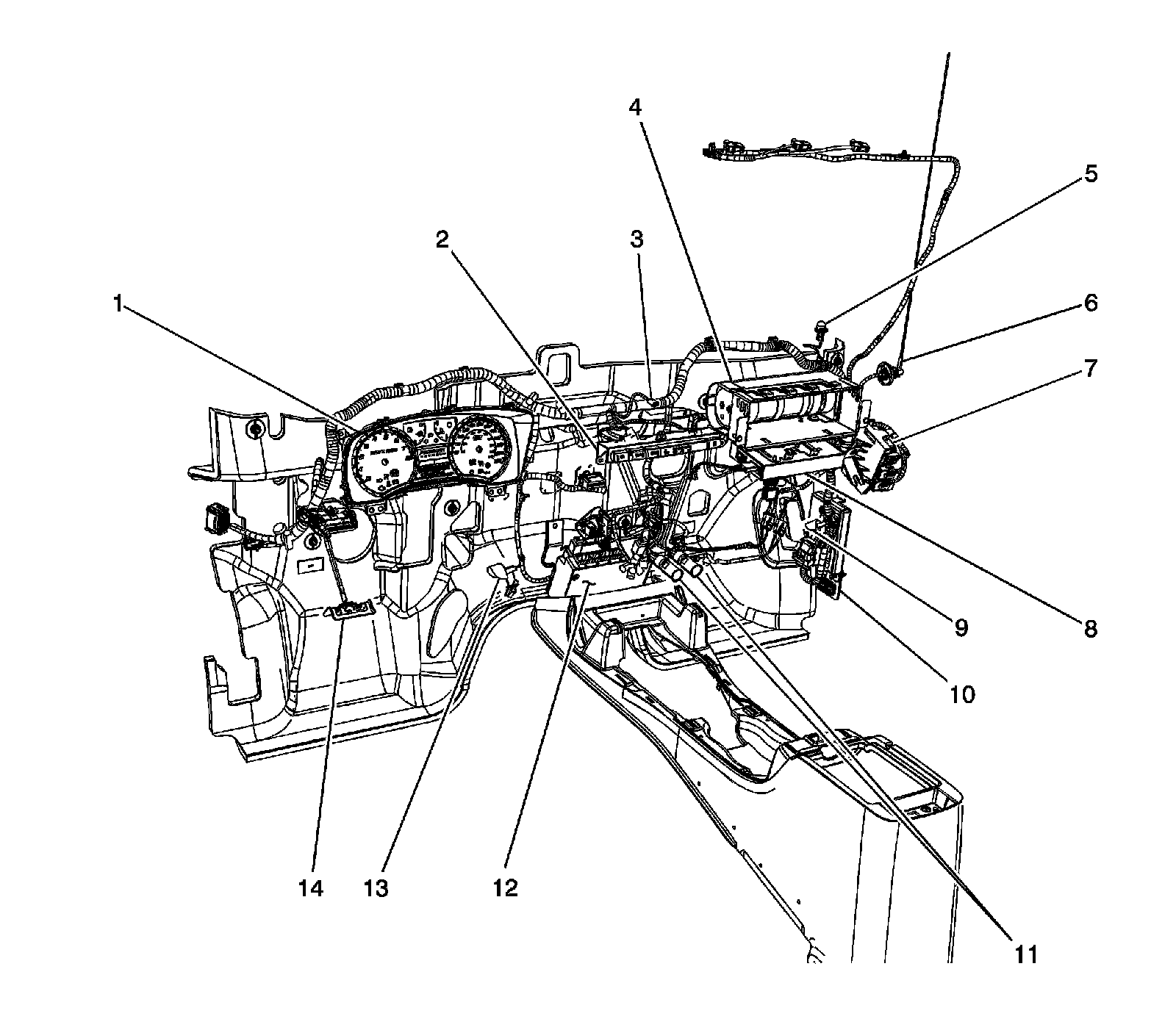
Behind the I/P Components - 1 of 2




1 - Instrument Panel Cluster (IPC)
2 - Accessory Switch
3 - Hazard Switch
4 - Inflatable Restraint I/P Module
5 - Ambient Light Sensor
6 - Radio Antenna
7 - Transfer Case Shift Control Module
8 - Digital Radio Receiver (U2K)
9 - I/P Courtesy Lamp - Right
10 - Body Control Module (BCM)
11 - Accessory Power Outlet - I/P 1 and Accessory Power Outlet - I/P 2
12 - Vehicle Communication Interface Module (VCIM) (UE1)
13 - I/P Courtesy Lamp - Left
14 - Data Link Connector (DLC)

Right Kick Panel Components




1 - Body Control Module (BCM)
2 - Body Control Module (BCM) X1
3 - Body Control Module (BCM) X2
4 - X204