LEMON Manuals: Even more car manuals for everyone: 1960-2025
Home >> Hyundai >> 2004 >> Accent Base >> Repair and Diagnosis >> Body & Frame >> Ignition Switch/Steering Lock >> Shift & Key Lock Control System >> Circuit Diagram
April 5, 2026: LEMON Manuals is launched! Read the announcement.

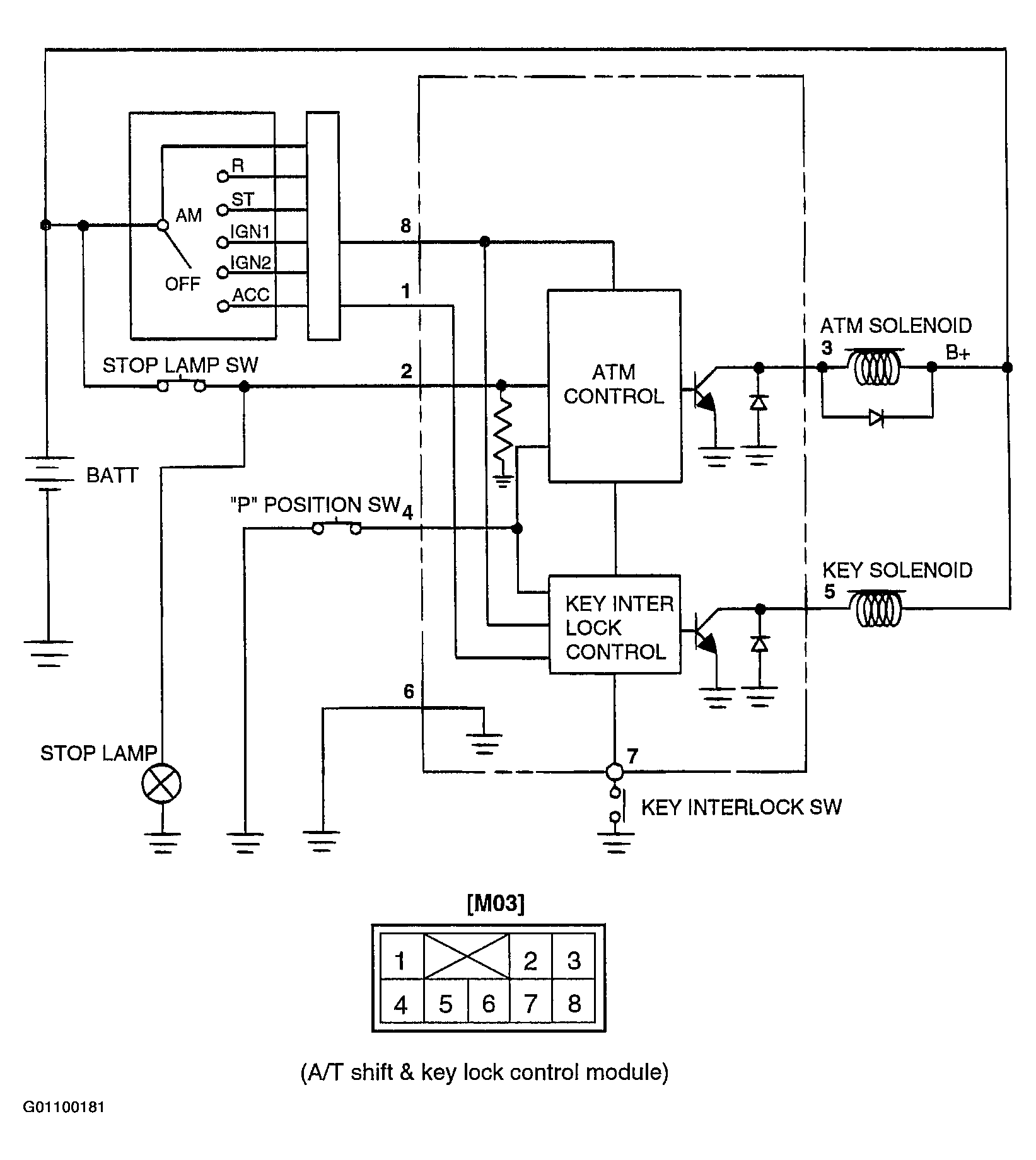
Circuit Diagram

Fig 1: Shift & Key Lock Control System Circuit Diagram
G01100181Courtesy of HYUNDAI MOTOR CO.