LEMON Manuals: Even more car manuals for everyone: 1960-2025
Home >> Hyundai >> 2005 >> Accent GT, Automatic >> Repair and Diagnosis >> Transmission >> Automatic Trans >> Shift And Key Lock Control System >> Circuit Diagram
April 5, 2026: LEMON Manuals is launched! Read the announcement.

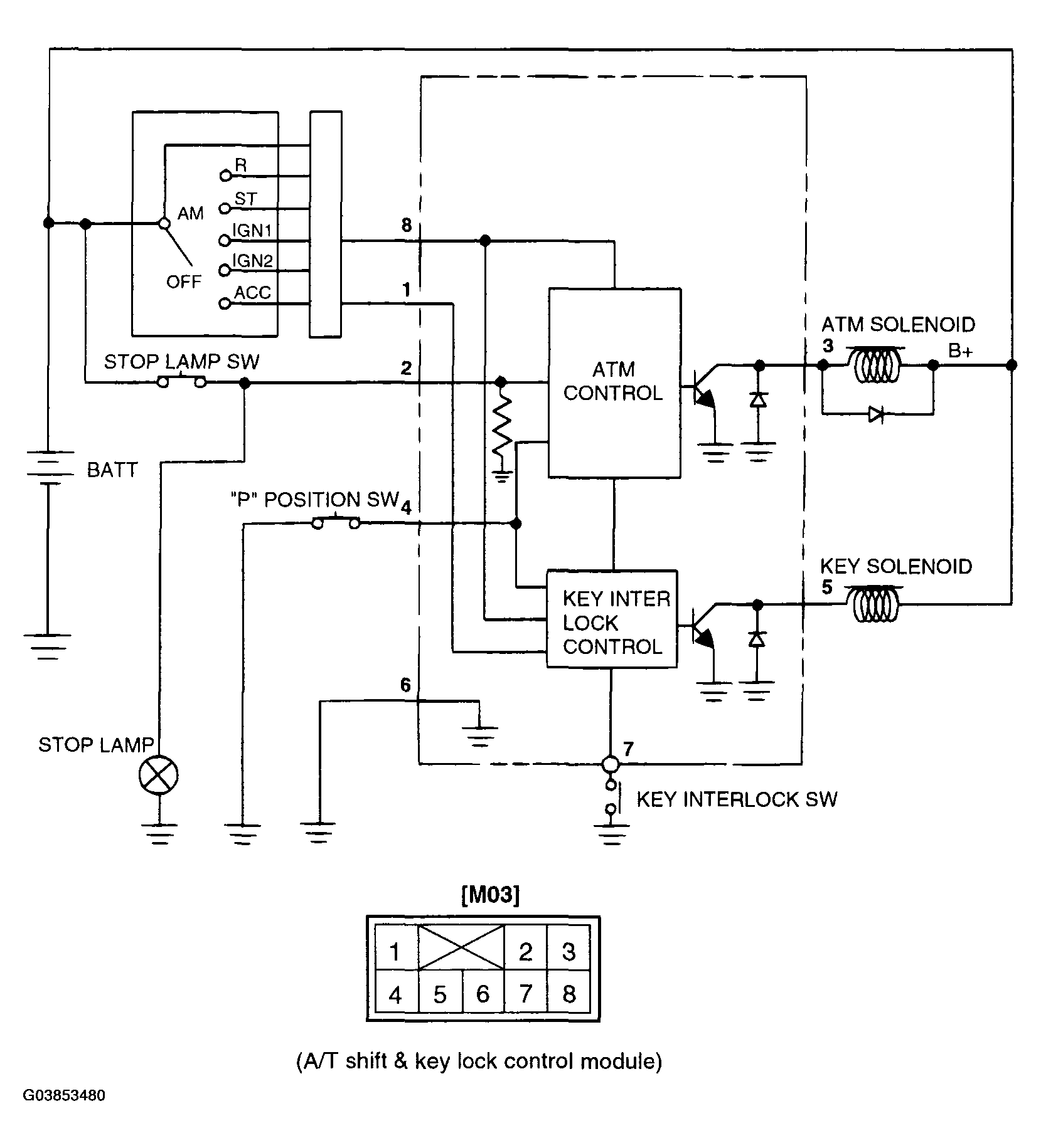
Circuit Diagram

Fig 1: Shift And Key Lock Control System Circuit Diagram
G03853480Courtesy of HYUNDAI MOTOR CO.