LEMON Manuals: Even more car manuals for everyone: 1960-2025
Home >> Hyundai >> 2007 >> Azera GLS >> Repair and Diagnosis >> Brakes >> Traction Control >> Abs (Anti-Lock Brake System) >> Abs Control
April 5, 2026: LEMON Manuals is launched! Read the announcement.

Abs Control

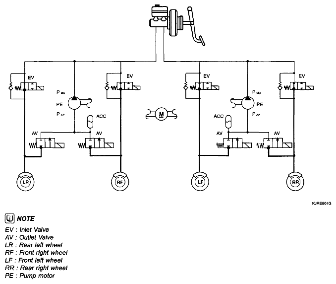
  1. NORMAL BRAKING without ABS
    ABS SPECIFICATION

      Inlet valve(EV) Outlet valve(AV) Pump motor
    Operation Open Close OFF
    Fig 1: ABS Control - Circuit Diagram
    G04880916Courtesy of HYUNDAI MOTOR CO.
  2. DECREASE MODE
    DECREASE MODE CHART

      Inlet valve(EV) Outlet valve(AV) Pump motor
    Operation Close Open ON (Motor speed control)
    Fig 2: ABS Control - Circuit Diagram (Decrease Mode)
    G04880917Courtesy of HYUNDAI MOTOR CO.
  3. HOLD MODE
    HOLD MODE CHART

      Inlet valve(EV) Outlet valve(AV) Pump motor
    Operation Close Close OFF
    Fig 3: ABS Control - Circuit Diagram (Hold Mode)
    G04880918Courtesy of HYUNDAI MOTOR CO.
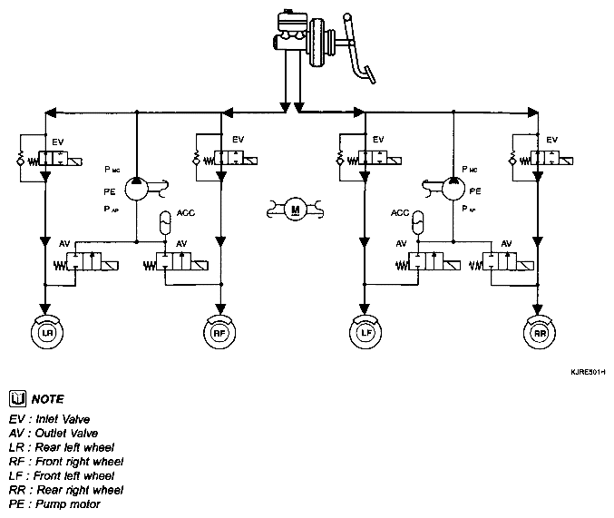
  4. INCREASE MODE
    INCREASE MODE CHART

      Inlet valve(EV) Outlet valve(AV) Pump motor
    Operation Open Close OFF
    Fig 4: ABS Control - Circuit Diagram (Increase Mode)
    G04880919Courtesy of HYUNDAI MOTOR CO.