LEMON Manuals: Even more car manuals for everyone: 1960-2025
Home >> Hyundai >> 2007 >> Entourage GLS >> Repair and Diagnosis >> Body & Frame >> Door Locks >> Immobilizer Control System >> Immobilize Control System >> Circuit Diagram
April 5, 2026: LEMON Manuals is launched! Read the announcement.

Circuit Diagram

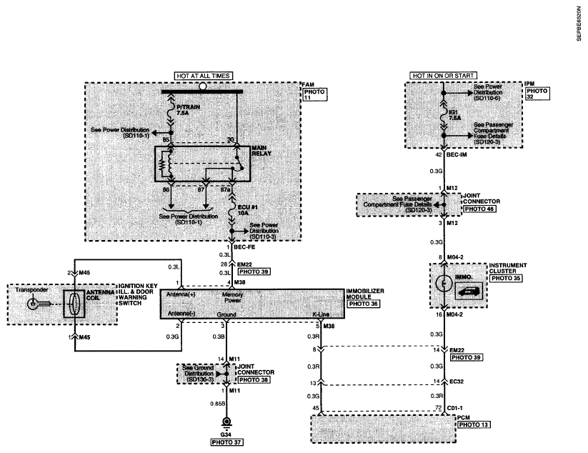
Fig 1: Immobilizer Control System - Circuit Diagram (1 Of 2)
G05325473Courtesy of HYUNDAI MOTOR CO.
Fig 2: Immobilizer Control System - Circuit Diagram (2 Of 2)
G05325474Courtesy of HYUNDAI MOTOR CO.