LEMON Manuals: Even more car manuals for everyone: 1960-2025
Home >> Hyundai >> 2009 >> Azera V6-3.3L >> Repair and Diagnosis >> Relays and Modules >> Relays and Modules - Brakes and Traction Control >> Electronic Brake Control Module >> Testing and Inspection >> ESC(Electronic Stability Control System)
April 5, 2026: LEMON Manuals is launched! Read the announcement.

ESC(Electronic Stability Control System)





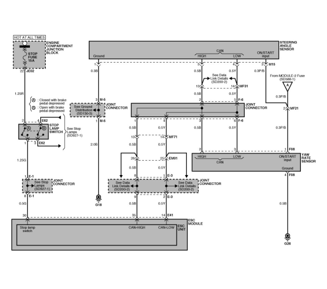
ESC Circuit Diagram(1)





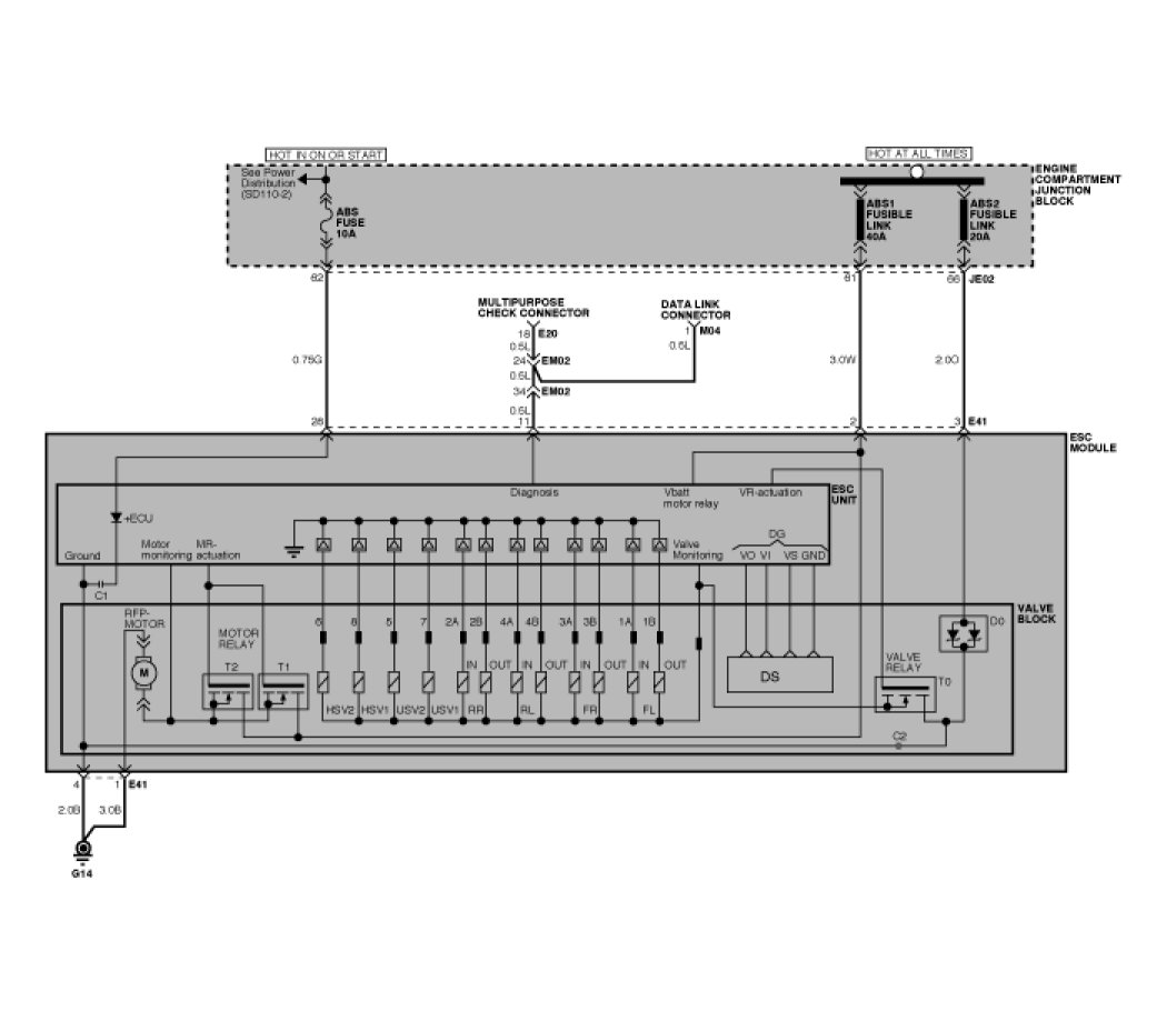
ESC Circuit Diagram(2)





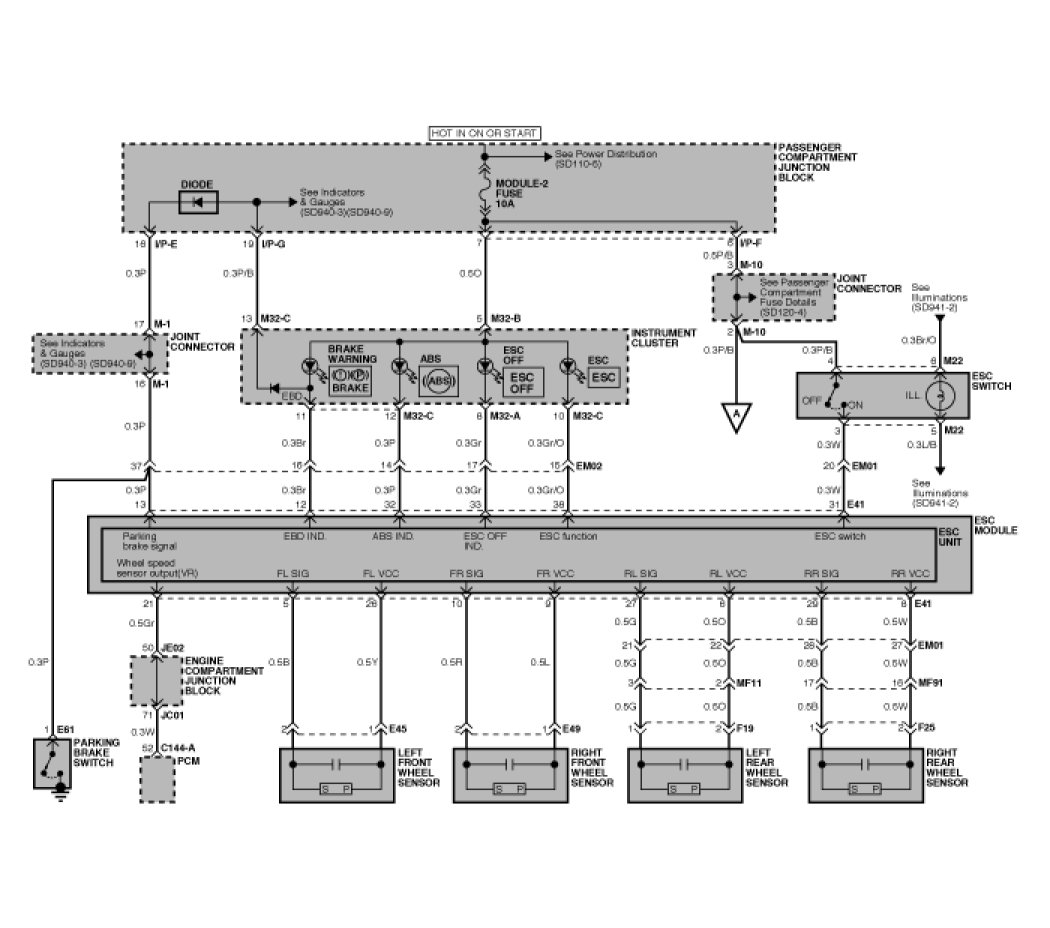
ESC Circuit Diagram(3)





ESC HECU Connector Input / Output