LEMON Manuals: Even more car manuals for everyone: 1960-2025
Home >> Hyundai >> 2011 >> Tucson AWD L4-2.4L >> Repair and Diagnosis >> Power and Ground Distribution >> Power Distribution Module >> Diagrams >> Electrical Diagrams
April 5, 2026: LEMON Manuals is launched! Read the announcement.

Electrical Diagrams

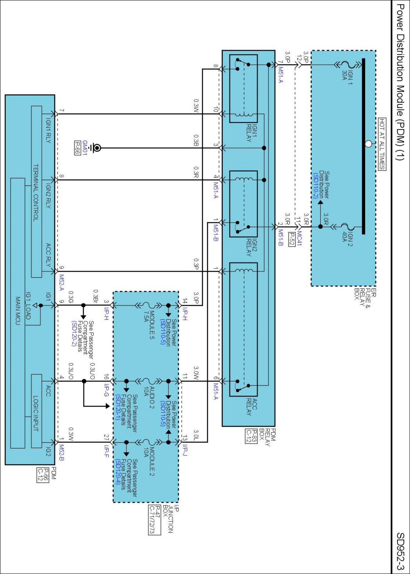
SD952-3 Power Distribution Module (PDM) (1):




SD952-4 Power Distribution Module (PDM) (2):




SD952-5 Power Distribution Module (PDM) (3):






Diagrams: Other diagrams referred to by SD number (i.e SD130-4, etc.) within these diagrams can be found at Diagrams by Number. Diagrams By Number

Locations: Location photographs (references to PHOTOS) referred to within these diagrams can be found via the photo number at the vehicle level under Locations by Photo Number. Locations By Photo Number