LEMON Manuals: Even more car manuals for everyone: 1960-2025
Home >> Hyundai >> 2013 >> Elantra GT Automatic Trans >> Repair and Diagnosis >> External Pages >> Different car >> Section 18 (Button Engine Start System) >> Button Engine Start System >> Schematic Diagrams >> Circuit Diagram (1)
April 5, 2026: LEMON Manuals is launched! Read the announcement.

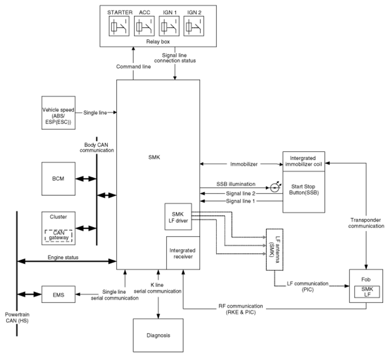
Circuit Diagram (1)

WARNING: This page is about a different car, the 2012 Hyundai Elantra. However, it is still accessible from the selected car via links, so may be relevant.
Fig 1: Button Engine Start System - Circuit Diagram (1 Of 2)
G07256942Courtesy of HYUNDAI MOTOR CO.