LEMON Manuals: Even more car manuals for everyone: 1960-2025
Home >> Hyundai >> 2013 >> Equus Ultimate >> Repair and Diagnosis (Single Page) >> Engine Performance >> System >> Engine Control System Diagnosis (2 Of 2) - 5.0L >> DTC U0105: Lost Communication With Fuel Injector Control Module >> General Information >> Diagnostic Circuit Diagram
April 5, 2026: LEMON Manuals is launched! Read the announcement.

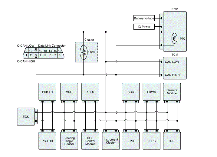
Diagnostic Circuit Diagram

Fig 1: Data Link Connector - Circuit Diagram
G08827942Courtesy of HYUNDAI MOTOR AMERICA
Fig 2: Identifying Data Link Connector End View (1 Of 2)
G08827943Courtesy of HYUNDAI MOTOR AMERICA
Fig 3: Identifying Data Link Connector End View (2 Of 2)
G08827944Courtesy of HYUNDAI MOTOR AMERICA