LEMON Manuals: Even more car manuals for everyone: 1960-2025
Home >> Hyundai >> 2015 >> Tucson SE, FWD >> Repair and Diagnosis >> Transmission >> Transmission Control Systems >> Automatic Transaxle Control System - 2.4L >> Inhibitor Switch >> Repair Procedures >> Inspection >> Inspection Flow
April 5, 2026: LEMON Manuals is launched! Read the announcement.

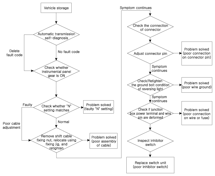
Inspection Flow

Fig 1: Inhibitor Switch Inspection Flowchart
G10631787Courtesy of HYUNDAI MOTOR AMERICA