LEMON Manuals: Even more car manuals for everyone: 1960-2025
Home >> Hyundai >> 2016 >> Santa Fe Sport 2.0T, AWD >> Repair and Diagnosis >> Engine Performance >> Engine Control Systems >> Engine Control System - 2.0L >> Electric WGT Control Actuator >> Repair Procedures >> Adjustment >> Rod Adjustment Procedure Flowchart
April 5, 2026: LEMON Manuals is launched! Read the announcement.

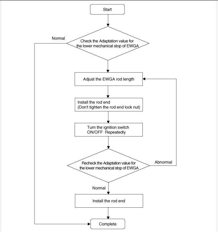
Rod Adjustment Procedure Flowchart

Fig 1: Rod Adjustment Procedure Flowchart
G00561531Courtesy of HYUNDAI MOTOR AMERICA
  1. Check that the waste gate turbo charger is cool enough to work.

    Information 

    • Use an electric fan to cool down fast. The cooling part (A) and the wind direction (B) are as follows.
      Fig 2: Using Electric Fan For Cooling Part And Wind Direction
      G00561532Courtesy of HYUNDAI MOTOR AMERICA

  2. Turn the ignition switch to OFF position.
  3. Connect the Diagnostic Tool to DLC connector (16 pin) under the driver side instrument panel.
  4. Turn the ignition switch ON.
    CAUTION: DO NOT start the Engine.
  5. Select VIN or Vehicle on the initial screen.
  6. Enter "Engine Control" menu after selecting vehicle information (Vehicle model, Model year, Engine type) or entering the VIN number.
  7. Access to GDS Engine > Current Data
  8. Without starting the engine, repeatedly turn the ignition ON for 5 seconds and OFF for 5 seconds, and then check the "Adaptation value for low mechanical stop of EWGA" on the GDS. Repeat this step until the amount of difference in the adaptation value from the previous cycle is below 0.05 V.
    NOTE: DO NOT start the Engine. This is a crucial step to read the correct adaptation value.
    Fig 3: Screen Display - Turbo Charger Boost Pressure Waveform
    G10582838Courtesy of HYUNDAI MOTOR AMERICA
  9. Check that "Adaptation value for the lower mechanical stop of EWGA" is within the specified voltage value.
    Coolant temperature (°C) Specified voltage value (V)
    41 ~ 60 3.8 ~ 4.0
    26 ~ 40 3.85 ~4.05
    Below 25 3.9 ~ 4.1
  10. If the measured voltage value is not within the specified voltage value, adjust the EWGA rod length. Otherwise, no further procedure is required.
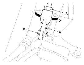
    1. Loosen the rod end lock nut (A) and remove the C-ring (B).
    2. Adjust the rod end part (C) by rotating it clockwise (D) or counterclockwise (E) to satisfy the specification. For example, if the coolant temperature is below 25°C, adjust as follows.
      Adaptation value for the lower mechanical stop of EWGA (V) Adjusting direction of rod end Rod length variation (After adjustment
      > 4.1 clockwise Shorter
      < 3.9 counterclockwise Longer
    NOTE: The limit value of the adaptation value for the lower mechanical stop of EWGA is 3.2V to 4.85V (Based on the cooling water temperature of 25 ° C). If the adaptation value is below 3.2V or above 4.85V, the ECM will recognize the
    EWGA as faulty and cannot adjust the previous adaptation value. If it is impossible to adjust, it is necessary to change the EWGA, so be careful not to exceed the limit value.

    Information 

    Turning Angle Changing level of the adaption value (V)
    0.5 turn (180°) 0.15 ~ 0.20
    1 turn (360°) 0.30 ~ 0.40
  11. Fig 4: Adjusting EWGA Rod End Part
    G10582839Courtesy of HYUNDAI MOTOR AMERICA
  12. Install the rod end (B) to the turbocharger lever (A) temporarily. DO NOT tighten the rod end lock nut (C) and C-ring (D).
    Fig 5: Turbocharger Lever, Rod End, Rod End Lock Nut And C-Ring
    G00561533Courtesy of HYUNDAI MOTOR AMERICA
  13. Check the "Adaptation value for the lower mechanical stop of EWGA" after selecting "Current Data" menu. Turn the ignition switch ON/OFF repeatedly until the changing value of the "Adaptation value for the lower mechanical stop of EWGA" is within 0.05 V.
    NOTE: Turn the ignition switch ON/OFF. But hold 5 seconds at each IG ON or OFF state.
    Fig 6: Screen Display - Turbo Charger Boost Pressure Waveform
    G00561534Courtesy of HYUNDAI MOTOR AMERICA
  14. If the measured voltage value is not within the specified voltage value, repeat procedures 9-11 until the voltage value is within the specified voltage value.
  15. Check that the "Adaptation value for the lower mechanical stop of EWGA" is within the specified voltage value.
  16. If it is within the specified voltage value, install the rod end to the turbocharger lever.
    1. Install the rod end (B) to the turbocharger lever (A).
    2. Tighten the rod end lock nut (C).
    3. Install the C-ring (E).
    NOTE: Be careful not to remove the washer (D).
Fig 7: Identifying Turbocharger Lever, Rod End With Lock Nut And Washer
G10582841Courtesy of HYUNDAI MOTOR AMERICA
Fig 8: Identifying C-Ring
G00561535Courtesy of HYUNDAI MOTOR AMERICA