LEMON Manuals: Even more car manuals for everyone: 1960-2025
Home >> Hyundai >> 2017 >> Accent Value Edition >> Repair and Diagnosis >> Electrical >> Body Electrical >> Body Control Module (BCM) >> Body Control Module (BCM) >> Description And Operation >> Function >> Lamp Control
April 5, 2026: LEMON Manuals is launched! Read the announcement.

Lamp Control

  1. Tail Lamp Auto Cut (Battery Saver)

    Upon input, control Tail Lamp.

    1. Data Flow
      Input Output
      L_TailLampSW O_TailLampRly
      L_KeyInSW  
      A_IGN1  
      A_IGN2  
      L_DRVDRSW  
    2. Behavior For Normal State
      Fig 1: Tail Lamp Communication Diagram
      G12019180Courtesy of HYUNDAI MOTOR AMERICA

      C00: L_TailLampSW=on & Key In=off 1//O_TailLampRly=on

      L_TailLampSW=on & Key In=on 1//O_TailLampRly=on & TailAutoCutEnable=on

      C01: L_TailLampSW=off//O_TailLampRly=off & TailAutoCutEnable=off

      C02: L_TailLampSW=off//TailAutoCut=off

      C03: TailAutoCutEnable=on & Key In=off 1 & L_DRVDRSW=on

      //O_TailLampRly=off & TailAutoCutEnable=off & TailAutoCut=on

      C04: TailAutoCut=on & Key In=on 1

      //O_TailLampRly=on & TailAutoCutEnable=on & TailAutoCut=off

      Key In 1:

      On: L_KeyInSW=on || A_IGN1=on || A_IGN2=on

      Off: L_KeyInSW=off & A_IGN1=off & A_IGN2=off

      NOTE: If Battery connect->disconnect on 3 type MODE [Tail Lamp on, Tail Lamp off, Auto Cut] above, Keep the previous Mode.
  2. Delay Out Interior Lamp

    On the state of A_IGN1=off if Any Door Open, Room Lamp is on, And if Any Door Close, Room lamp is off after 30sec delay.

    Under Any Door Close, in case of A_IGN1=off & (Key In1 on→off), Room lamp is Off after 30sec delay.

    1. Data Flow
      OUTER INTERIOR LAMP INPUTS AND OUTPUTS

      INPUT OUTPUT
      L_DRVDRSW O_RoomLamp
      L_ASTDRSW  
      L_RLDRSW  
      L_RRDRSW  
      L_KeyInSW  
      A_IGN1  
      A_IGN2  
      TX Unlock  
      L_DRVDRUnlockSW  
      L_ASTDRUnlockSW  
      L_RRDR(&TailGate)UnlockSW  
    2. Behavior For Normal State
      Fig 2: Delay Out Interior Lamp Communication Diagram
      G12019181Courtesy of HYUNDAI MOTOR AMERICA
    1. In case of BAT. Connect → disconnect, if IGN1=on & Any door open, transit to Room Lamp on(100%) Mode.
    2. In case of BAT. Connect → disconnect, IGN1=off & Any door open, transit to Room Lamp on for 20 min Mode.
    3. In case of BAT. Connect → disconnect, if All door close, transit to Room Lamp off Mode.

      Key In

      On: L_KeyInSW On (Non SMK)

      Off: L_KeyInSW Off (Non SMK)

      UNLOCK: TX Unlock, C_SMKRKECMD(Unlock), C_PassiveUnlock

      Any Door Open: L_DRVDRSW=On || L_ASTDRSW=On || L_RLDRSW=On || L_RRDRSW=On

      All Door Close: L_DRVDRSW=Off & L_ASTDRSW=Off & L_RLDRSW=Off & L_RRDRSW=Off

      All Door Lock:

      L_DRVDRUnlockSW=off & L_ASTDRUnlockSW=off & L_RRDR(&TailGate)UnlockSW=off

      Any Door Unlock:

      L_DRVDRUnlockSW=on || L_ASTDRUnlockSW=on || L_RRDR(&TailGate)UnlockSW=on

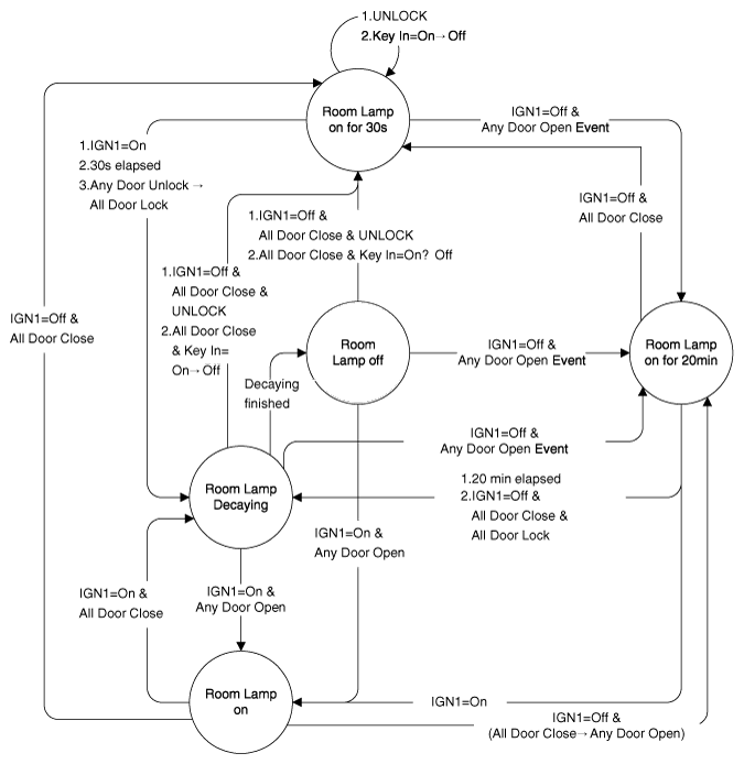
(3) Description of State

  1. Room Lamp Off
    State Description
    Initial Condition Room Lamp Decaying
    Event Decay finished
    Action Enter Room Lamp off
    Fig 3: Room Lamp OFF Timing Pattern
    G12019182Courtesy of HYUNDAI MOTOR AMERICA
  2. Room Lamp On
    State Description
    Initial Condition Room Lamp off
    Event A_IGN1=on & Any door open
    Action Enter Room Lamp on
    Fig 4: Room Lamp ON Timing Pattern
    G12019183Courtesy of HYUNDAI MOTOR AMERICA
    State Description
    Initial Condition Room Lamp Decaying
    Event A_IGN1=on & Any door open
    Action Enter Room Lamp on
    State Description
    Initial Condition Room Lamp on for 20min
    Event A_IGN1=on
    Action Enter Room Lamp on
  3. Room Lamp On for 30s
    State Description
    Initial Condition Room Lamp on for 30s
    Event TX Unlock or Key In 1=on→off
    Action Restart Room Lamp on for 30s
    State Description
    Initial Condition Room Lamp on
    Event A_IGN1=off & All door close
    Action Start Room Lamp on for 30s
    Fig 5: Room Lamp ON Timing Pattern
    G12019184Courtesy of HYUNDAI MOTOR AMERICA
    NOTE:
    1. The flickering of lamp is not allowed even though IGN1 ON.
    2. The resolution of Decayed Room Lamp must be more than 32 step.
    State Description
    Initial Condition Room Lamp on for 20min
    Event A_IGN1=off & All door close
    Action Start Room Lamp on for 30s
    State Description
    Initial Condition Room Lamp Decaying
    Event
    1. Key In1=off & All door close & TX Unlock
    2. All door close & Key In1=off
    Action Start Room Lamp on for 30s
    State Description
    Initial Condition Room Lamp off
    Event
    1. Key In1=off & All door close & TX Unlock
    2. All door close & Key In1=off
    Action Start Room Lamp on for 30s
  4. Room Lamp Decaying
    State Description
    Initial Condition Room Lamp on for 30s
    Event
    1. A_IGN1=on
    2. 30s elapsed
    3. Any Door Unlock2→All Door Lock3
    Action Start Room Lamp Decaying
    Fig 6: Room Lamp Decaying Timing Pattern
    G12019185Courtesy of HYUNDAI MOTOR AMERICA
    State Description
    Initial Condition Room Lamp on
    Event
    1. A_IGN1=on
    2. All door close
    Action Start Room Lamp Decaying
    State Description
    Initial Condition Room Lamp on for 20min
    Event
    1. 20min elapsed
    2. A_IGN1=off & All door close & All Door Lock3
    Action Start Room Lamp Decaying
    Fig 7: Room Lamp Decaying Timing Pattern
    G12019186Courtesy of HYUNDAI MOTOR AMERICA
  5. Room Lamp On for 20 ms
    State Description
    Initial Condition Room Lamp off
    Event A_IGN1=off & Any door open event
    Action Start Room Lamp on for 20min
    State Description
    Initial Condition Room Lamp Decaying
    Event A_IGN1=off & Any door open event
    Action Start Room Lamp on for 20min
    State Description
    Initial Condition Room Lamp on for 30s
    Event A_IGN1=off & Any door open event
    Action Start Room Lamp on for 20min
    State Description
    Initial Condition Room Lamp on
    Event A_IGN1=off & Any door open event
    Action Start Room Lamp on for 20min