LEMON Manuals: Even more car manuals for everyone: 1960-2025
Home >> Hyundai >> 2017 >> Sonata Base >> Repair and Diagnosis >> External Pages >> Different car >> Section 188 (Button Engine Start System) >> Button Engine Start System >> Schematic Diagrams >> Circuit Diagram
April 5, 2026: LEMON Manuals is launched! Read the announcement.

Circuit Diagram

WARNING: This page is about a different car, the 2016 Hyundai Elantra GT and 2015 Hyundai Elantra GT. However, it is still accessible from the selected car via links, so may be relevant.
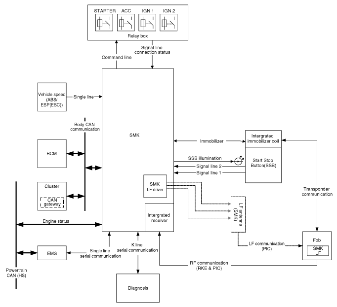
Fig 1: SMK Schematic Diagram
G10751835Courtesy of HYUNDAI MOTOR AMERICA