LEMON Manuals: Even more car manuals for everyone: 1960-2025
Home >> Hyundai >> 2017 >> Tucson Value, FWD >> Repair and Diagnosis >> Body & Frame >> Door Locks >> Smart Key System >> Smart Key Unit >> Schematic Diagrams >> Circuit Diagram
April 5, 2026: LEMON Manuals is launched! Read the announcement.

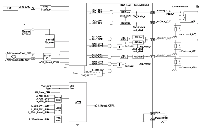
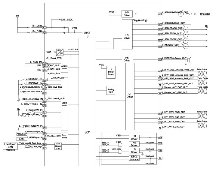
Circuit Diagram

Fig 1: Smart Key Unit Circuit (1 Of 2)
G12042700Courtesy of HYUNDAI MOTOR AMERICA
Fig 2: Smart Key Unit Circuit (2 Of 2)
G12042701Courtesy of HYUNDAI MOTOR AMERICA