LEMON Manuals: Even more car manuals for everyone: 1960-2025
Home >> Hyundai >> 2018 >> Elantra Value Edition >> Repair and Diagnosis (Single Page) >> Accessories & Equipment >> Entertainment Systems >> Audio/Visual/Navigation (AVN) System >> AVN Remote Controller >> Schematic Diagrams >> Circuit Diagram >> Notes
April 5, 2026: LEMON Manuals is launched! Read the announcement.

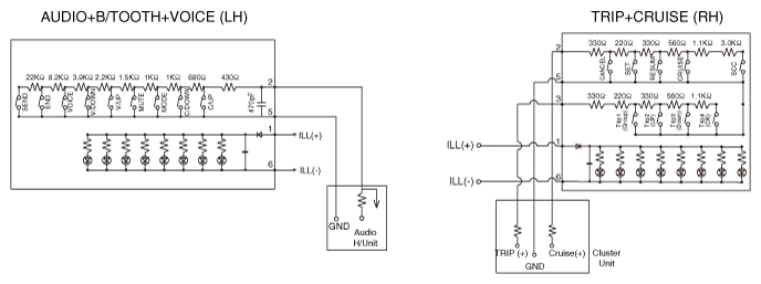
Circuit Diagram: Notes

Fig 1: AVN Remote Controller Circuit
G12023307Courtesy of HYUNDAI MOTOR AMERICA