LEMON Manuals: Even more car manuals for everyone: 1960-2025
Home >> Hyundai >> 2020 >> Elantra Value Edition >> Repair and Diagnosis >> Transmission >> Transmission Control Systems >> IVT Control System - 2.0L >> Position Switch >> Troubleshooting
April 5, 2026: LEMON Manuals is launched! Read the announcement.

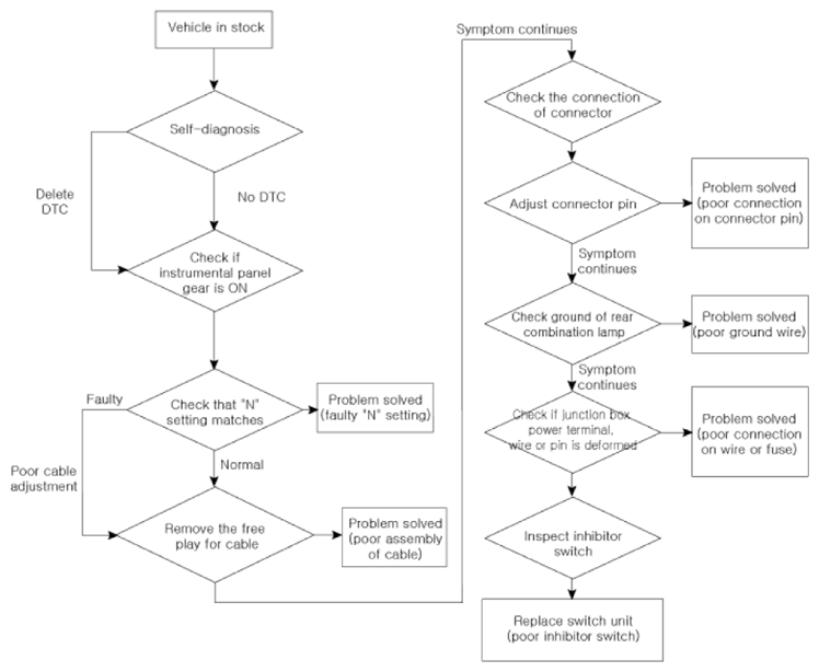
Position Switch: Troubleshooting

G14084634Courtesy of HYUNDAI MOTOR AMERICA