LEMON Manuals: Even more car manuals for everyone: 1960-2025
Home >> Hyundai >> 2021 >> Accent SE, Standard Trans >> Repair and Diagnosis >> External Pages >> Different variant/trim >> Section 2 (Intelligent Variable Transmission (IVT) Control System) >> Position Switch >> Troubleshooting
April 5, 2026: LEMON Manuals is launched! Read the announcement.

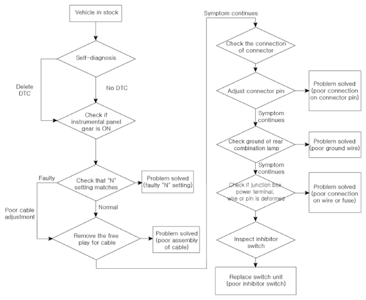
Position Switch: Troubleshooting

WARNING: This page is about a different variant/trim than selected.
G14077254Courtesy of HYUNDAI MOTOR AMERICA