LEMON Manuals: Even more car manuals for everyone: 1960-2025
Home >> Hyundai >> 2024 >> Tucson Hybrid N Line >> Repair and Diagnosis >> Engine Performance >> Engine Control Systems >> Engine Control System (HEV) >> Electric WGT Control Actuator >> Repair Procedures >> Adjustment >> Rod Adjustment Procedure Flowchart
April 5, 2026: LEMON Manuals is launched! Read the announcement.

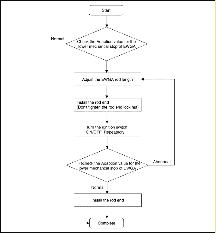
Rod Adjustment Procedure Flowchart

G16120085Courtesy of HYUNDAI MOTOR AMERICA
  1. Check that the waste gate turbo charger is cool enough to work.

    Information 

    • It can help cooling down fast to use a electric fan.
    • The cooling part (A) and the wind direction (B) are as follows:
    G16120086Courtesy of HYUNDAI MOTOR AMERICA
  2. Turn the ignition switch OFF.
  3. Connect the diagnostic tool to Data Link Connector (DLC).
  4. Turn the ignition switch ON.
    CAUTION:
    • Do not start the engine.
  5. Select VIN or Vehicle on the initial screen.
  6. Enter "Engine Control" menu after selecting vehicle information (Vehicle model, Model year, Engine type) or entering the VIN number.
  7. Select "Current Data".
  8. Without starting the engine, cycle the ignition ON for 5 seconds then ignition OFF for 5 seconds then check the "Adaption value for the low mechanical stop of EWGA" on the diagnostic tool.

    Repeat this step until the amount of the adaption value change compared to previous cycle is below 0.05V.

    NOTE:
    • Do not start the engine. This is a crucial step to read the correct adaption value.
  9. Check that "Adaption value for the lower mechanical stop of EWGA" is within the specified voltage value.

    Voltage:  3.5 - 3.7V

  10. If the voltage value measured is not within the specified voltage value, adjust the EWGA rod length. But, if not, no further procedure is required.
    1. Loosen the rod end lock nut (A) and remove the C-ring (B).
    2. Adjust the rod end part (C) by rotating it clockwise (D) or counterclockwise (E) to satisfy the specification.
    Adaption value for the lower mechanical stop of EWGA (V) Adjustment direction of rod end Rod length variation (After adjustment)
    > 3.7 counterclockwise Longer
    < 3.5 clockwise Shorter

    Information 

    Turning angle Changing level of the adaption value (V)
    0.5 turn (180°) About 0.1
    1 turn (360°) About 0.2
    G16120087Courtesy of HYUNDAI MOTOR AMERICA
  11. Install the rod end (B) to the turbo charger lever (A) temporarily. Don't tighten the rod end lock nut (C) and C-ring (D).
    G16120088Courtesy of HYUNDAI MOTOR AMERICA
  12. Check "Adaption value for the lower mechanical stop of EWGA" after selecting "Current Data" menu.

    Turn the ignition switch ON/OFF repeatedly until the changing value of "Adaption value for the lower mechanical stop of EWGA" is within 0.05V.

    NOTE:
    • Turn the ignition switch ON/OFF. But hold 5 seconds at each IG ON or OFF state.
  13. If the voltage value measured is not within the specified voltage value, repeat procedures 9-12 until the voltage value is within the specified voltage value.
  14. Check that "Adaption value for the lower mechanical stop of EWGA" is within the specified voltage value.
  15. If it is within the specified voltage value, install the rod end to the turbo charger lever.
    1. Install the rod end (B) to the turbo charger lever (A).
    2. Tighten the rod end lock nut (C).
    3. Install the C-ring (E).
      NOTE:
      • Be careful not to remove the washer (D).
      G16120089Courtesy of HYUNDAI MOTOR AMERICA
      G16120090Courtesy of HYUNDAI MOTOR AMERICA