LEMON Manuals: Even more car manuals for everyone: 1960-2025
Home >> Infiniti >> 1992 >> Q45 Base >> Repair and Diagnosis (Single Page) >> Engine Performance >> System >> Engine Controls - Tests W/Codes >> Trouble Code Charts >> DTC 32 - EGR System Function
April 5, 2026: LEMON Manuals is launched! Read the announcement.

DTC 32 - EGR System Function

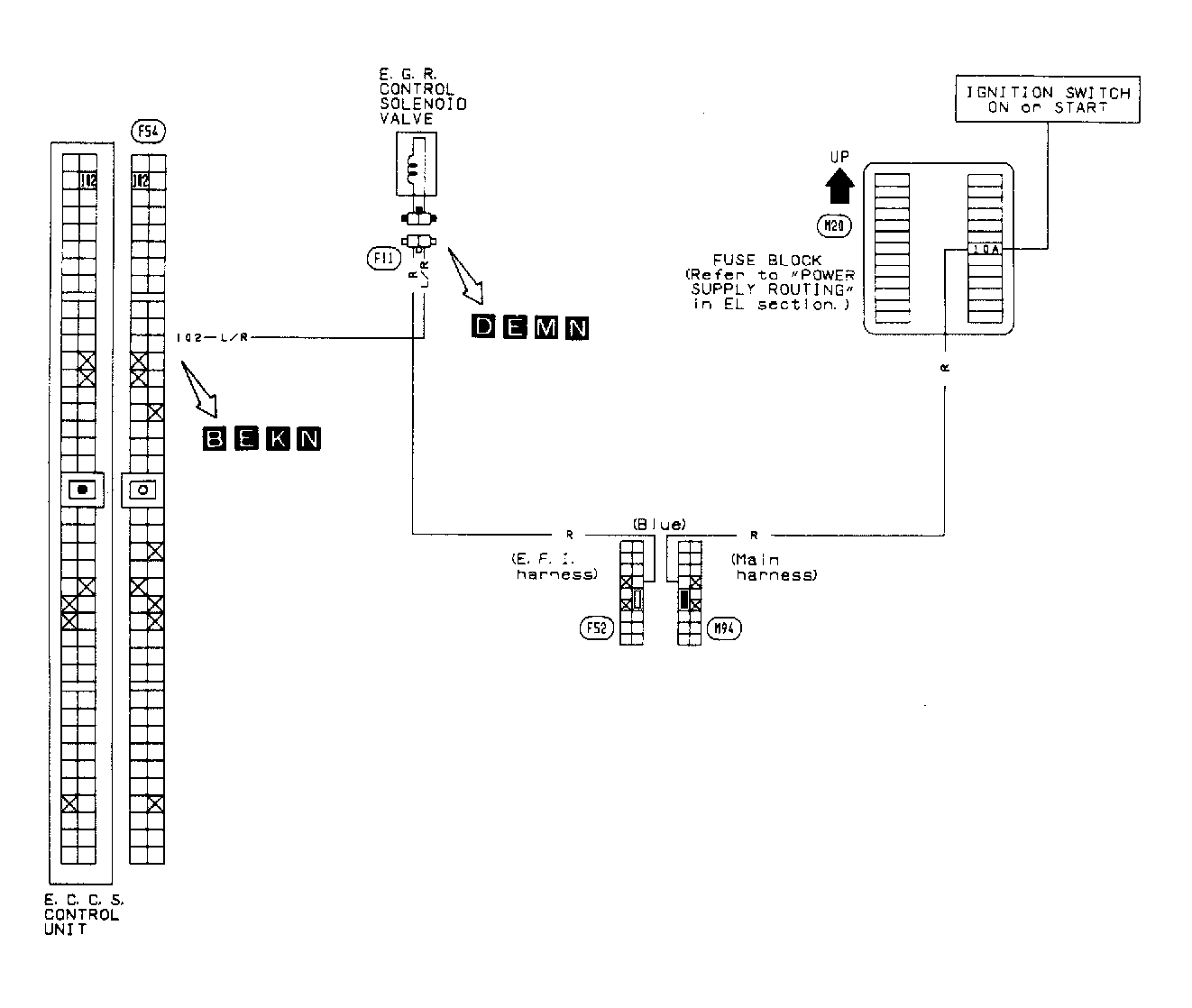
Fig 1: Code 32 Schematic - EGR System Function
G90A18705Courtesy of NISSAN MOTOR CO., U.S.A.
Fig 2: Code 32 Connector Location - EGR System Function
G90B18706Courtesy of NISSAN MOTOR CO., U.S.A.
Fig 3: Code 32 Flow Chart (1 of 2) - EGR System Function
G92I25708Courtesy of NISSAN MOTOR CO., U.S.A.
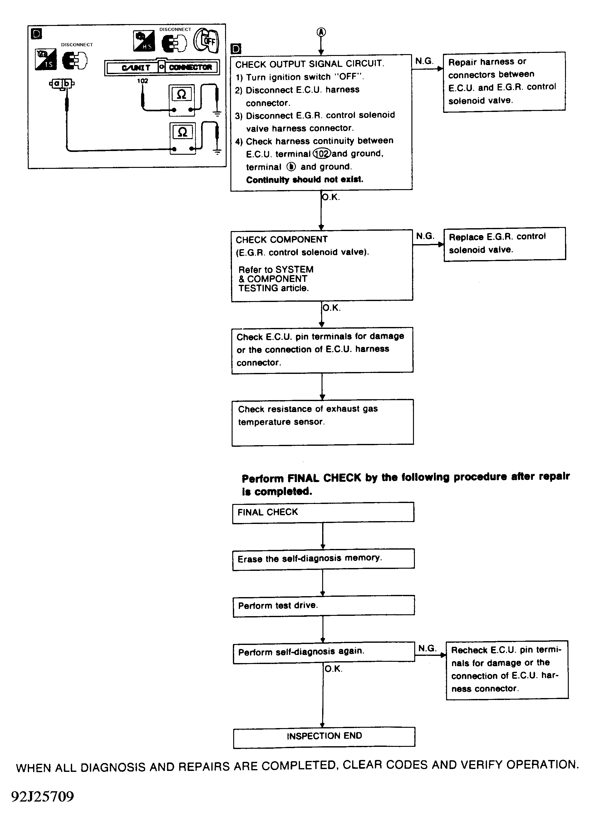
Fig 4: Code 32 Flow Chart (2 of 2) - EGR System Function
G92J25709Courtesy of NISSAN MOTOR CO., U.S.A.