LEMON Manuals: Even more car manuals for everyone: 1960-2025
Home >> Infiniti >> 2003 >> FX35 AWD >> Repair and Diagnosis (Single Page) >> Engine Performance >> System >> Engine Controls - Self-Diagnostics >> Drive Cycles >> System Readiness Test Codes >> SRT Set Timing
April 5, 2026: LEMON Manuals is launched! Read the announcement.

SRT Set Timing

SRT is set as CMPLT after self-diagnostics has been performed one or more times. Completion of SRT is done regardless of whether the result is OK or NG. The set timing is different between OK and NG results. See Fig 1.

When all SRT related self-diagnostics showed OK results in a single cycle (Ignition OFF-ON-OFF), the SRT will indicate CMPLT. Self-diagnosis results have 3 cases. Case 1: When all SRT related self-diagnostics showed OK results through several different cycles, the SRT will indicate CMPLT at the time the respective self-diagnostics have at least one OK result. Case 2: If one or more SRT related self-diagnostics showed NG results in 2 consecutive cycles, the SRT will also indicate CMPLT. Case 3: The minimum number of cycles for setting SRT as INCMP is one for each self-diagnosis (Case 1 and 2) or 2 for 1 of self-diagnostic (Case 3). However, in preparation for the state emissions inspection, it is unnecessary for each self-diagnostics to be executed twice (Case 3) for the following reasons:

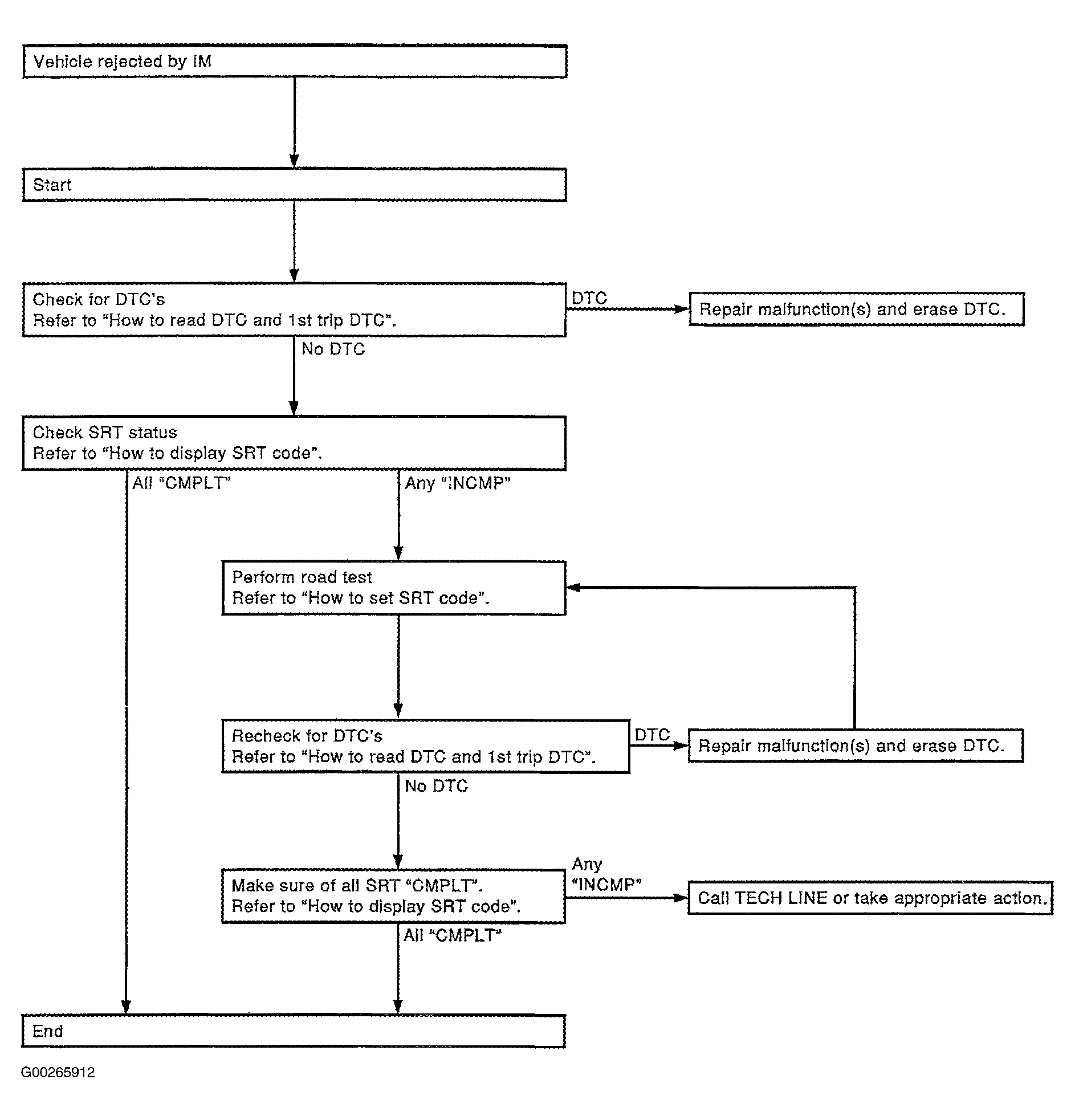
SRT can be set as CMPLT together with the DTC(s). Therefore, DTC check must always be carried out prior to the state emission inspection even though the SRT indicates CMPLT. If a vehicle has failed the state emissions inspection due to one or more SRT items indicating INCMP, review the flowchart diagnostic sequence. See Fig 2.

Fig 1: SRT Set Timing Completion
G00265911Courtesy of NISSAN MOTOR CO., U.S.A.
Fig 2: SRT Service Procedure Flowchart
G00265912Courtesy of NISSAN MOTOR CO., U.S.A.