LEMON Manuals: Even more car manuals for everyone: 1960-2025
Home >> Infiniti >> 2003 >> FX35 AWD >> Repair and Diagnosis >> External Pages >> Different car >> Section 473 (Brake Control System) >> Brake Control System - HDC/HSA/VDC/TCS/Abs >> Trouble Diagnosis >> How to Perform Trouble Diagnoses for Quick and Accurate Repair >> Work Flow
April 5, 2026: LEMON Manuals is launched! Read the announcement.

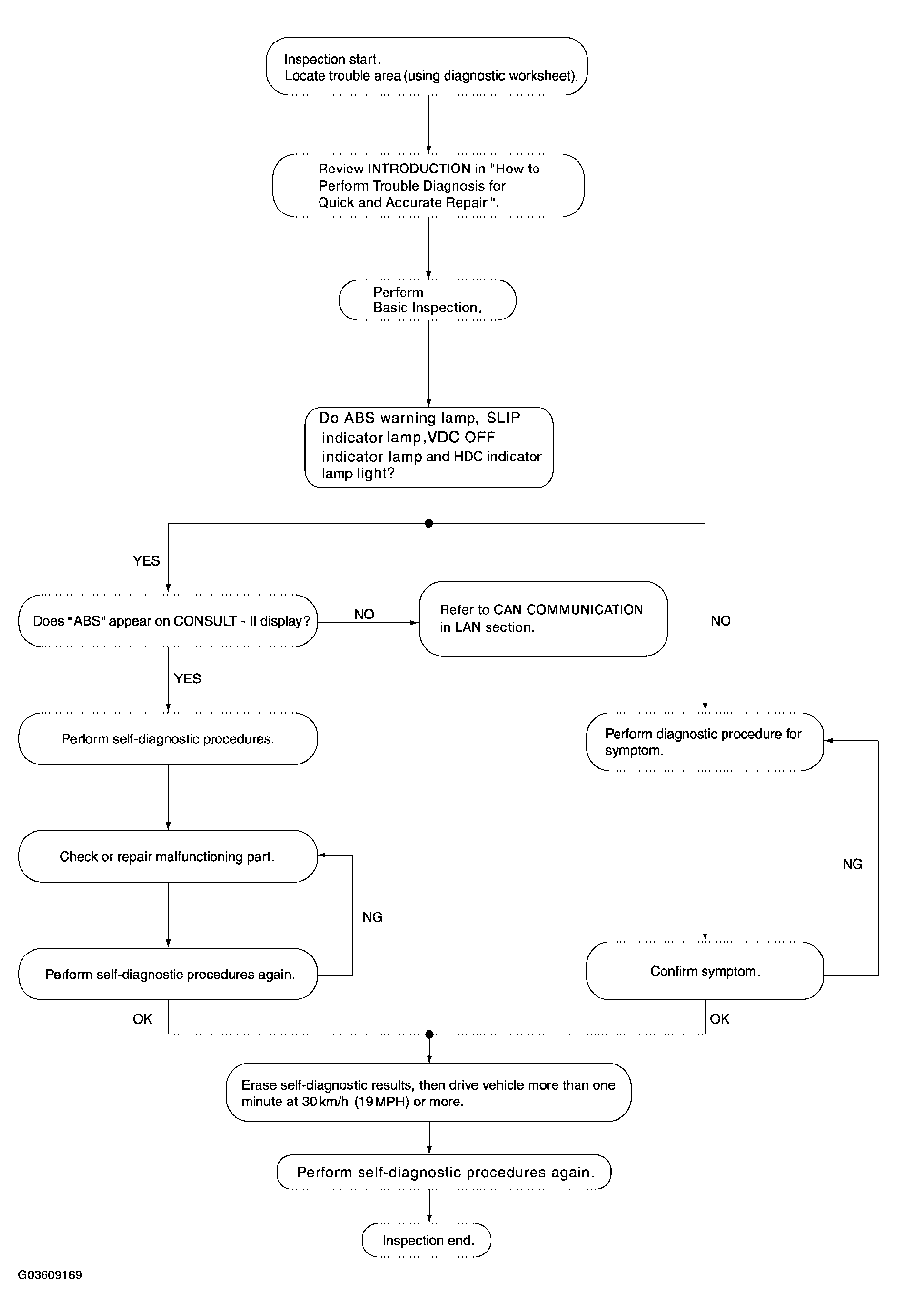
Work Flow

WARNING: This page is about a different car, the 2005 Nissan Xterra. However, it is still accessible from the selected car via links, so may be relevant.
Fig 1: Work Flow Chart
G03609169Courtesy of NISSAN MOTOR CO., U.S.A.