LEMON Manuals: Even more car manuals for everyone: 1960-2025
Home >> Infiniti >> 2003 >> G35 2D Coupe, Standard >> Repair and Diagnosis >> Engine Performance >> System >> Engine Controls System - Component Testing - Coupe >> Refrigerant Pressure Sensor >> Wiring Diagram
April 5, 2026: LEMON Manuals is launched! Read the announcement.

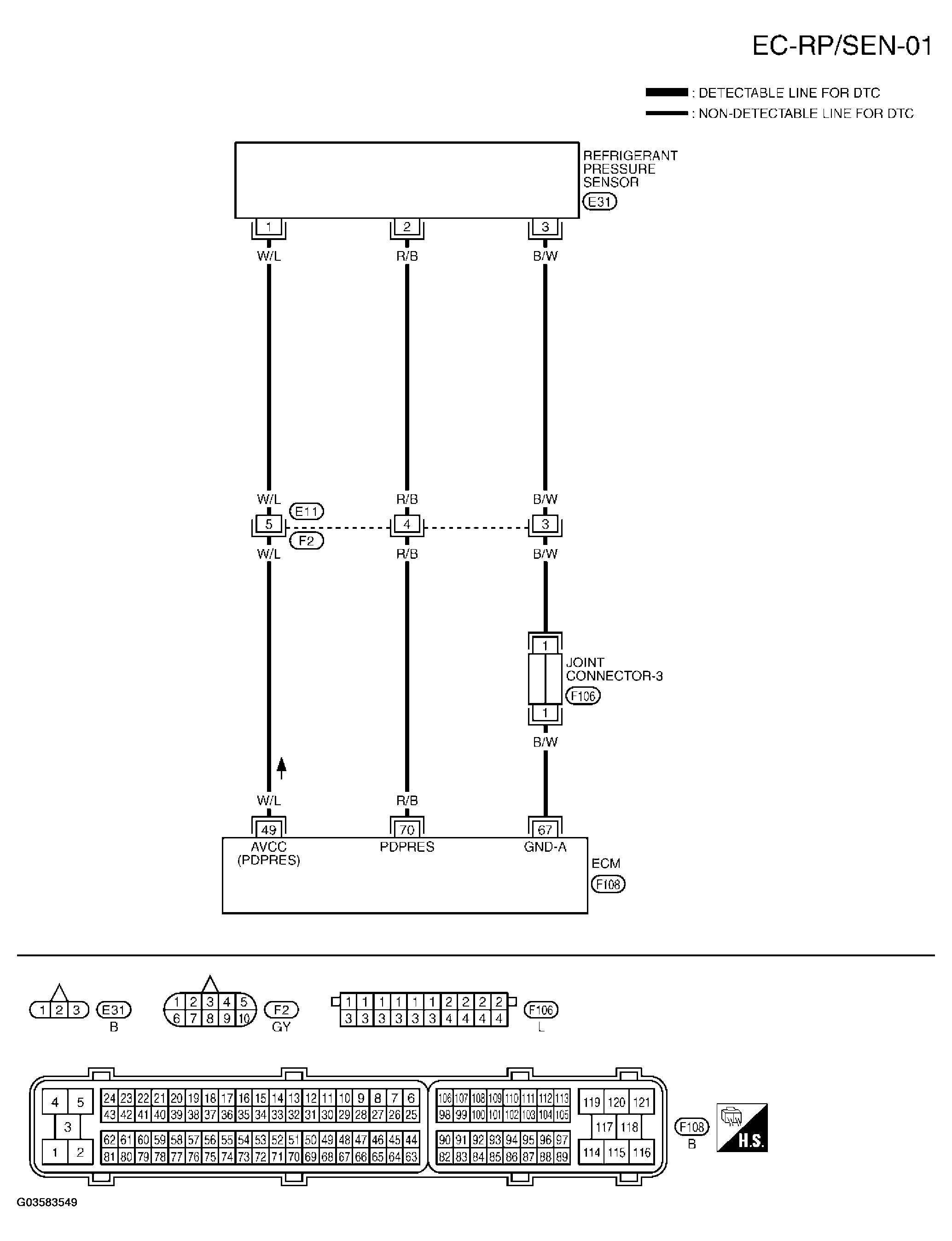
Refrigerant Pressure Sensor: Wiring Diagram

Fig 1: Wiring Diagram Refrigerant Pressure Sensor
G03583549Courtesy of NISSAN MOTOR CO., U.S.A.

Specification data are reference values and are measured between each terminal and ground.

CAUTION: Do not use ECM ground terminals when measuring input/output voltage. Doing so may result in damage to the ECM's transistor. Use a ground other than ECM terminals, such as the engine ground.
SPECIFICATION DATA AND REFERENCE VALUES

TERMINAL NO. WIRE COLOR ITEM CONDITION DATA (DC Voltage)
49 W/L Sensors' power supply (Refrigerant pressure sensor) [Ignition switch: ON]  Approximately 5V
67 B/W Sensors' ground (Mass air flow sensor / IAT sensor / Power steering pressure sensor / EVAP control system pressure sensor) [Engine is running] 
  • Warm-up condition 
  • Idle speed
Approximately 0V
70 R/B Refrigerant pressure sensor [Engine is running] 
  • Warm-up condition 
  • Both A/C switch and blower switch are ON. (Compressor operates.)
1.0 - 4.0V