LEMON Manuals: Even more car manuals for everyone: 1960-2025
Home >> Infiniti >> 2003 >> M45 >> Repair and Diagnosis >> Engine Performance >> System >> Engine Controls - Self-Diagnostics >> Scan Tool Usage >> Trouble Diagnosis (Specification Value) >> Diagnostic Procedure
April 5, 2026: LEMON Manuals is launched! Read the announcement.

Diagnostic Procedure

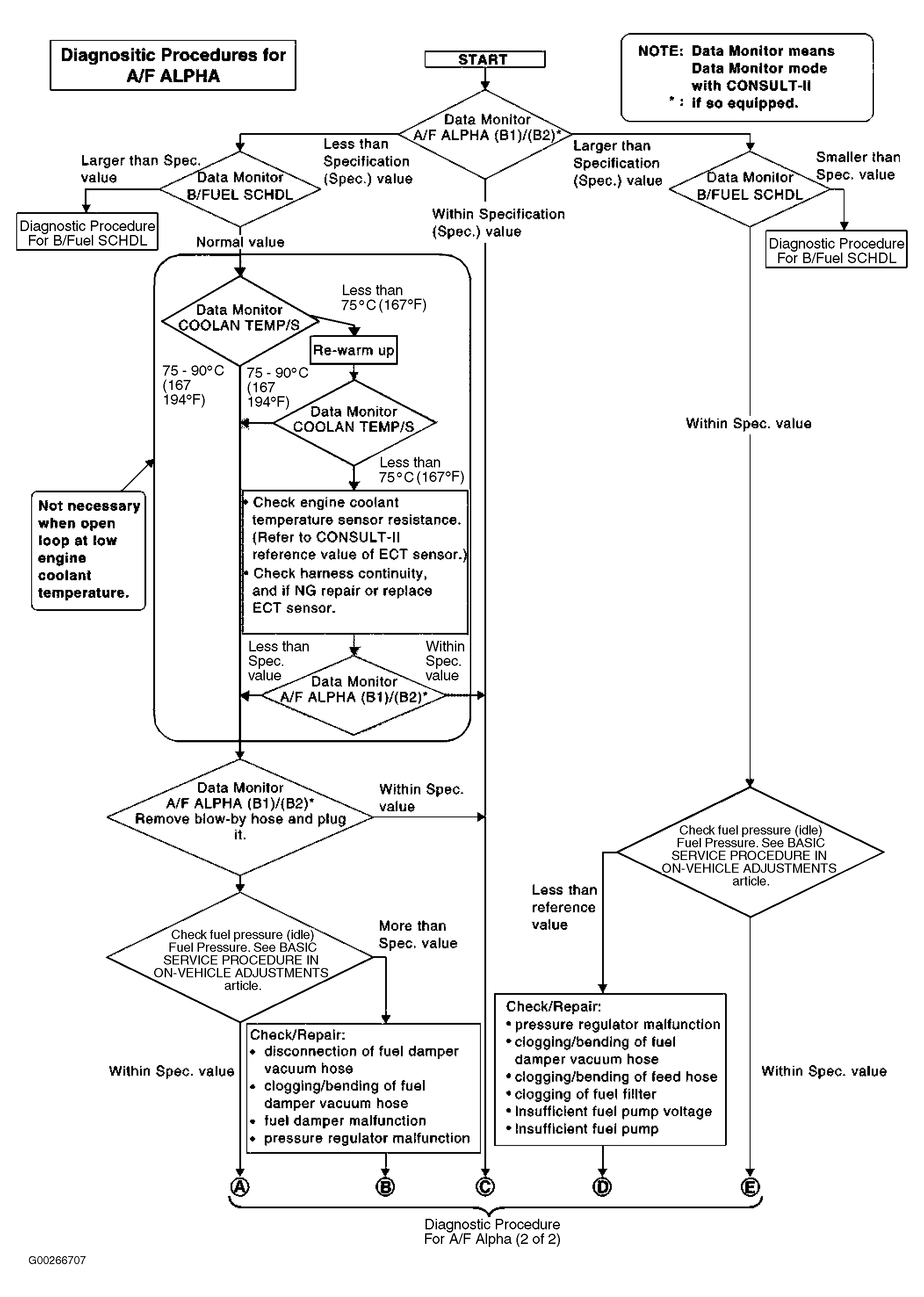
For A/F alpha and B/FUEL schedule diagnostic procedures, see Fig 1 -Fig 3 .

Fig 1: Diagnostic Procedure For A/F Alpha (1 Of 2)
G00266707Courtesy of NISSAN MOTOR CO., U.S.A.
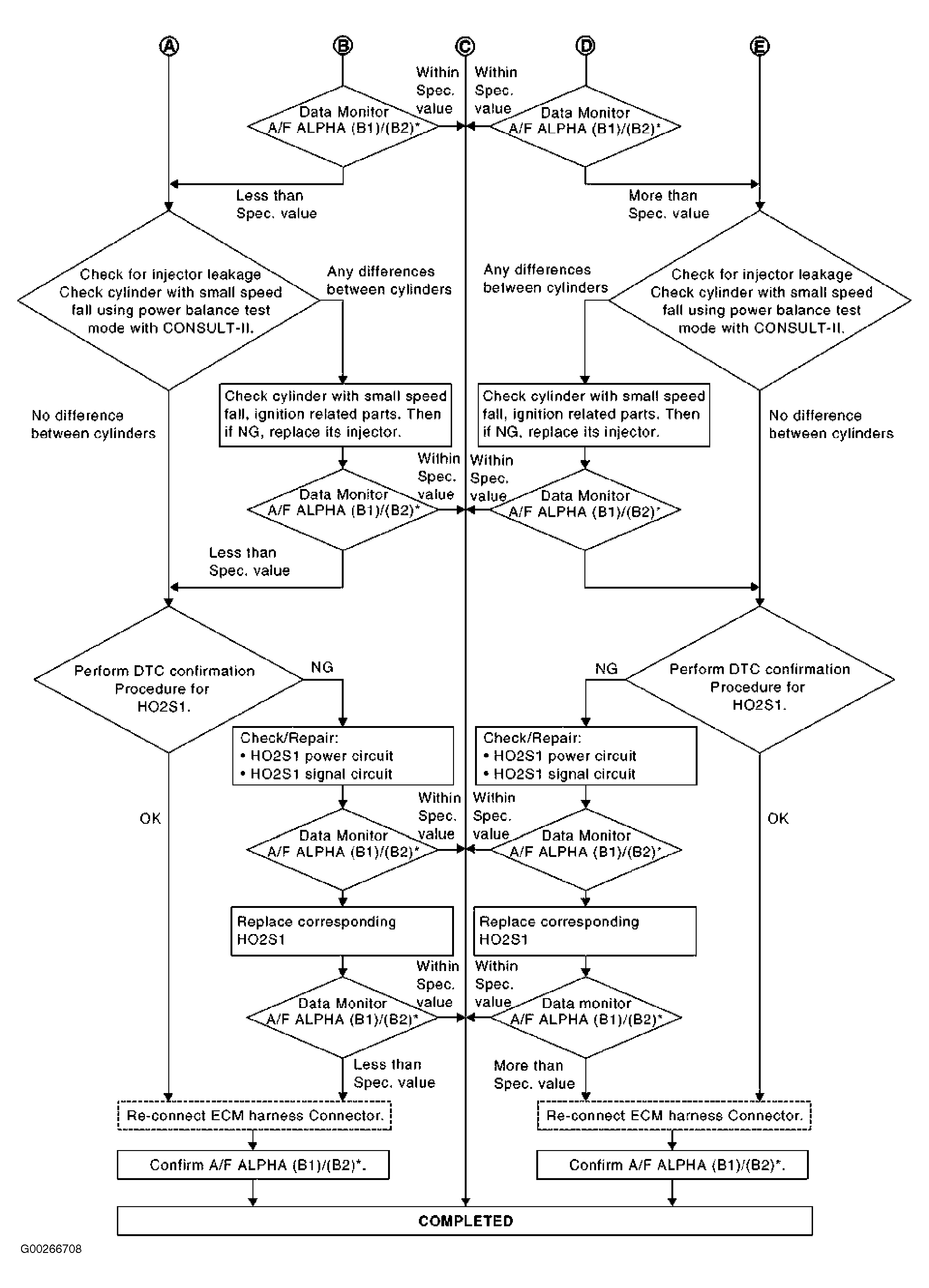
Fig 2: Diagnostic Procedure For A/F Alpha (2 Of 2)
G00266708Courtesy of NISSAN MOTOR CO., U.S.A.
Fig 3: Diagnostic Procedure For B/Fuel SCHDL
G00266709Courtesy of NISSAN MOTOR CO., U.S.A.