LEMON Manuals: Even more car manuals for everyone: 1960-2025
Home >> Infiniti >> 2004 >> FX45 >> Repair and Diagnosis >> Engine Performance >> Engine Control System >> DTC P0138 & P0158 Ho2S2 >> Diagnostic Procedure
April 5, 2026: LEMON Manuals is launched! Read the announcement.

Diagnostic Procedure

  1. Check Ground Connections 
    1. Turn ignition switch OFF.
    2. Loosen and retighten three ground screws on the body. See Figure .

      Refer to GROUND INSPECTION  .

    OK or NG

    1. OK: go to  2 .
    2. NG: Repair or replace ground connections.
  2. Check HO2S2 Ground Circuit For Open And Short 
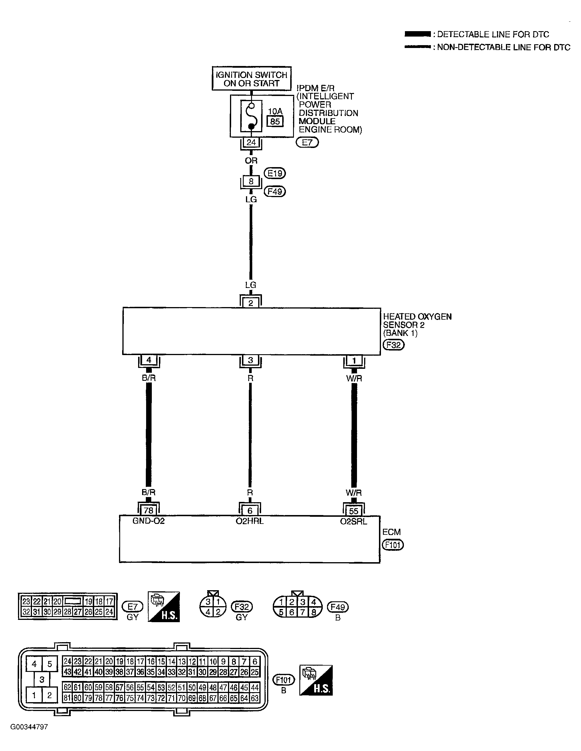
    1. Disconnect heated oxygen sensor 2 harness connector. See Figure .
    2. Disconnect ECM harness connector.
    3. Check harness continuity between HO2S2 terminal 4 and ECM terminal 78.

      Refer to wiring diagram. See Figure Or Figure .

      1. Continuity should exist  .
    4. Also check harness for short to ground or short to power.

    OK or NG

    1. OK: go to  3 .
    2. NG: Repair open circuit or short to ground or short to power in harness or connectors.

  3. CHECK HO2S2 INPUT SIGNAL CIRCUIT FOR OPEN AND SHORT 
    1. Check harness continuity between ECM terminal and HO2S2 terminal as follows, see Fig 1 . Refer to wiring diagram. See Figure and Figure .
      Fig 1: Identifying ECM & Sensor Terminals W/Bank Locations For DTC P0138 & P0158 Testing
      G00344803Courtesy of NISSAN MOTOR CO., U.S.A.
      1. Continuity should exist  .
    2. Check harness continuity between the following terminals and ground, see Fig 1 . Refer to wiring diagram. See Figure And Figure .
      1. Continuity should not exist  .
    3. Also check harness for short to ground and short to power.

    OK or NG

    1. OK: go to  4 .
    2. NG: Repair open circuit or short to ground or short to power in harness or connectors.

  4. Check HO2S2 Connector For Water 
    1. Turn ignition switch OFF.
    2. Disconnect heated oxygen sensor 2 harness connector.
    3. Check connectors for water.
      1. Water should not exist  .

    OK or NG

    1. OK: go to  5 .
    2. NG: Repair or replace harness or connectors.

  5. CHECK HEATED OXYGEN SENSOR 2 

    Refer to COMPONENT INSPECTION  .

    OK or NG

    1. OK: go to  6 .
    2. NG: Replace malfunctioning heated oxygen sensor 2.

  6. Check Intermittent Incident 

    Refer to TROUBLE DIAGNOSIS FOR INTERMITTENT INCIDENT  .

    1. Inspection end