LEMON Manuals: Even more car manuals for everyone: 1960-2025
Home >> Infiniti >> 2004 >> FX45 >> Repair and Diagnosis >> Engine Performance >> Engine Control System >> DTC P0335 CKP Sensor (Pos) >> Diagnostic Procedure
April 5, 2026: LEMON Manuals is launched! Read the announcement.

Diagnostic Procedure

  1. Check Ground Connections 
    1. Turn ignition switch OFF.
    2. Loosen and retighten three ground screws on the body. See Figure .

      Refer to GROUND INSPECTION  .

    OK or NG

    1. OK: go to 2.
    2. NG: Repair or replace ground connections.
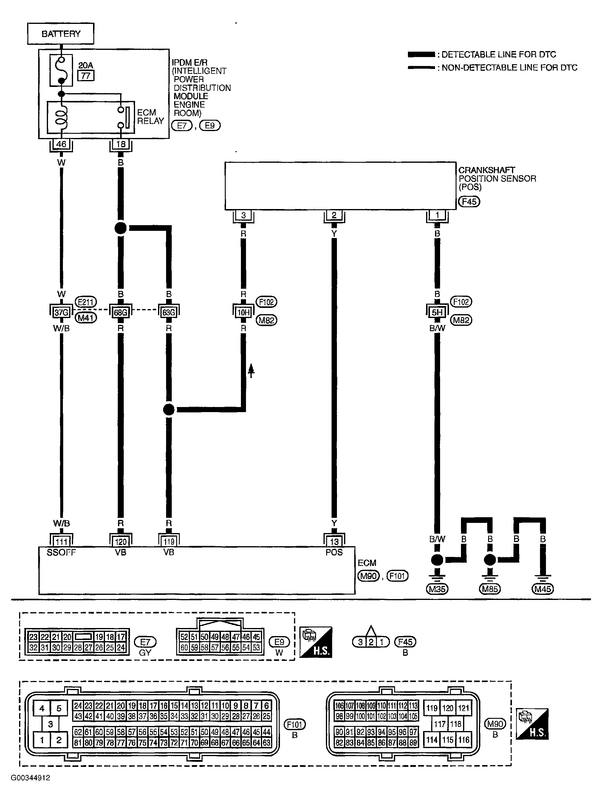
  2. Check Crankshaft Position (CKP) Sensor (POS) Power Supply Circuit 
    1. Disconnect crankshaft position (CKP) sensor (POS) harness connector. See Figure .
    2. Turn ignition switch ON.
    3. Check voltage between CKP sensor (POS) terminal 3 and ground with CONSULT-II or tester.
      Fig 1: Testing Crankshaft Position Sensor Circuit Voltage (W/DVOM)
      G00344916Courtesy of NISSAN MOTOR CO., U.S.A.
      1. Voltage: Battery voltage 
    4. Also check harness for short to ground and short to power.

    OK or NG

    1. OK: go to  4 .
    2. NG: go to 3.

  3. Detect Malfunctioning Part 

    Check the following.

    • Harness connectors E211, M41
    • Harness connectors F102, M82
    • Harness for open or short between crankshaft position sensor (POS) and ECM
    • Harness for open or short between crankshaft position sensor (POS) and IPDM E/R
      1. Repair open circuit or short to ground or short to power in harness or connectors.

  4. Check CKP Sensor (POS) Ground Circuit For Open And Short 
    1. Turn ignition switch OFF.
    2. Check harness continuity between CKP sensor (POS) terminal 1 and ground.

      Refer to wiring diagram. See Figure .

      1. Continuity should exist  .
    3. Also check harness for short to power.

    OK or NG

    1. OK: go to  6 .
    2. NG: go to 5.

  5. Detect Malfunctioning Part 

    Check the following.

    • Harness connectors F102, M82
    • Harness for open or short between crankshaft position sensor (POS) and ground
      1. Repair open circuit or short to power in harness or connectors.

  6. Check CKP Sensor (POS) Input Signal Circuit For Open And Short 
    1. Disconnect ECM harness connector.
    2. Check harness continuity between ECM terminal 13 and CKP sensor (POS) terminal 2.

      Refer to wiring diagram. See Figure .

      1. Continuity should exist  .
    3. Also check harness for short to ground and short to power.

    OK or NG

    1. OK: go to 7.
    2. NG: Repair open circuit or short to ground or short to power in harness or connectors.

  7. Check Crankshaft Position Sensor (POS) 

    Refer to COMPONENT INSPECTION  .

    OK or NG

    1. OK: go to 8.
    2. NG: Replace crankshaft position sensor (POS).

  8. Check Gear Tooth 

    Visually check for chipping signal plate gear tooth.

    OK or NG

    1. OK: go to 9.
    2. NG: Replace the signal plate.

  9. Check Intermittent Incident 

    Refer to TROUBLE DIAGNOSIS FOR INTERMITTENT INCIDENT  .

    1. Inspection end